您当前位置:首页 » 建筑安全 » 安全表格
工程项目安全防护安全隐患排查交底表汇总 28P
  • 资料等级:
  • 授权方式:资料共享
  • 发布时间:2022-06-02 14:18:27
  • 资料类型:RAR
  • 资料大小:67.0 KB
  • 资料分类:建筑安全
  • 运行环境:WinXp,Win2003,WinVista,Win ;
  • 解压密码:civilcn.com
工程项目安全防护安全隐患排查交底表汇总 28P
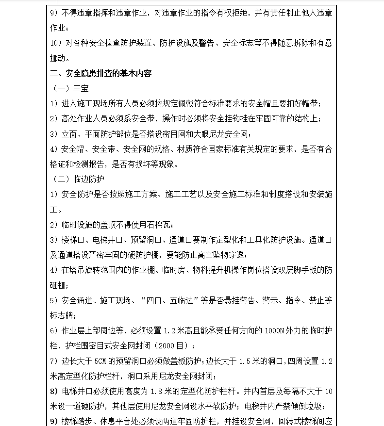
未经三级教育的新工人,复工换岗的人员未经安全教育,不得进入施工现场的工作岗位进行操作;不正确佩戴安全帽及佩戴超过使用年限(塑料帽不超过两年半,玻璃钢帽不超过三年)或配件损坏的安全帽,不准进入施工现场;严禁赤脚或穿高跟鞋、拖鞋进行施工现场,严禁酒后及带小孩进入施工现场,不得攀登脚手架;
软件截图
  • 工程项目,安全防护,安全隐患排查,隐患排查交底
  • 工程项目,安全防护,安全隐患排查,隐患排查交底
  • 工程项目,安全防护,安全隐患排查,隐患排查交底