目的:为避免或减少雷击事故给现场施工人员造成的伤害和施工设备的损失,结合实际施工情况,特制定本应急预案。
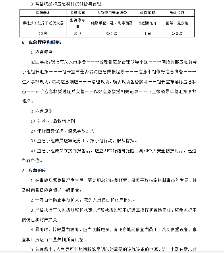
发生事故,现场有关人员报告——→经理部应急管理领导小组——→向指挥部应急领导小组组长汇报——→组长宣布是否启动应急救援程序——→应急小组作好应急准备——→进入事故现场,启动应急响应——→清理现场,确认现场警备解除——组长宣布解除应急状态——评价应急救援过程并完善——作好应急救援相关记录——向上级领导单位汇报事故情况。
在事故及紧急情况发生后,要立即启动应急预案,积极采取措施控制事态的发展,并及时向各级应急领导小组报告。
2 千方百计防止事故扩大,减少人员伤亡和财产损失。
3 严格执行有关救援规程和规定,严禁救援过程中的违章指挥和冒险作业,避免救护中的伤亡和财产损失。
4 暴雨时,若房屋内漏雨,应当切断电源,有秩序地转移室内员工,以及贵重设备,寝室和厂房应当尽量关闭所有门窗。
5 若有雷电,应当尽可能地切断除照明以外重要的设施设备的电源,防止电器在雷击时遭到雷电袭击。强弱电房和电气设施周围不要放置可燃物。排险、救护等应急人员应当做好救援准备。







