您当前位置:首页 » 建筑安全 » 安全管理
安全职业卫生环保管理协议书 5P
  • 资料等级:
  • 授权方式:资料共享
  • 发布时间:2021-12-13 16:17:43
  • 资料类型:RAR
  • 资料大小:23.5 KB
  • 资料分类:建筑安全
  • 运行环境:WinXp,Win2003,WinVista,Win ;
  • 解压密码:civilcn.com
安全职业卫生环保管理协议书 5P
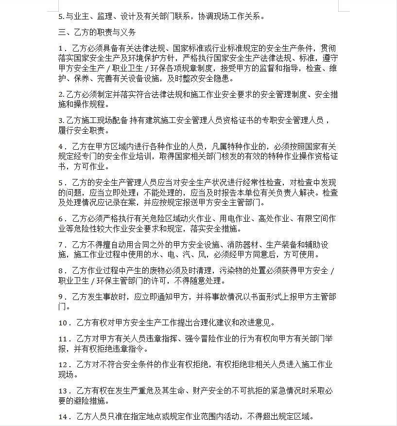
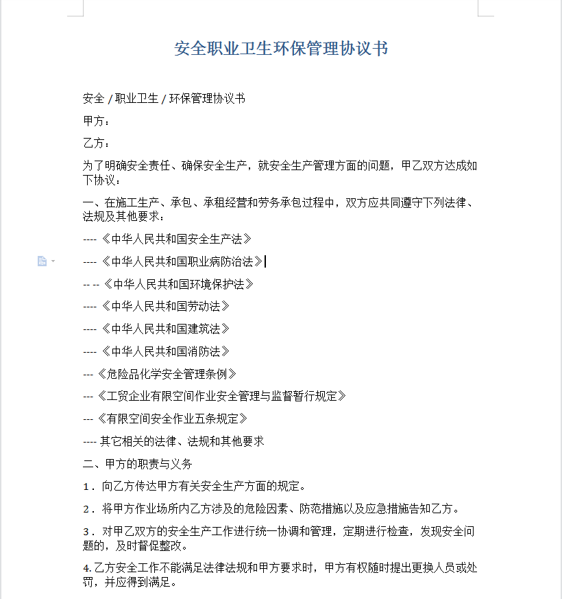
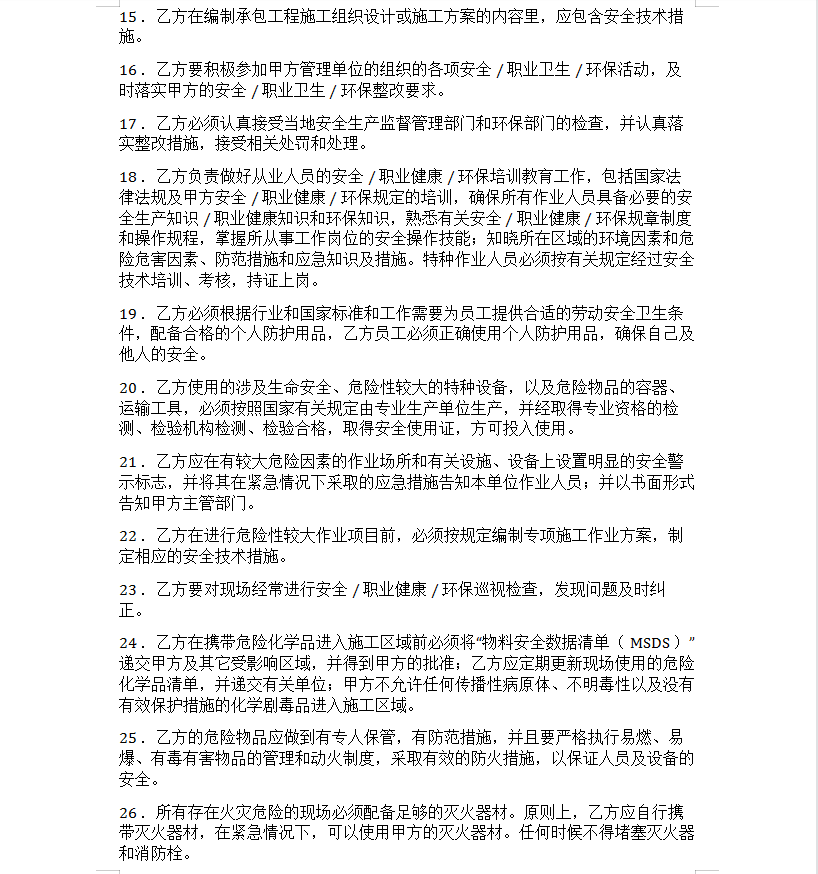
乙方的安全生产管理人员应当对安全生产状况进行经常性检查,对检查中发现的问题,应当立即处理;不能处理的,应当及时报告本单位有关负责人解决。检查及处理情况应记录在案,并应按规定报送甲方安全主管部门。乙方必须严格执行有关危险区域动火作业、用电作业、高处作业、有限空间作业等危险性较大作业安全要求和规定,落实安全措施。
软件截图
  • 安全职业卫生环保管理协议书 5P
  • 安全职业卫生环保管理协议书 5P
  • 安全职业卫生环保管理协议书 5P
推荐下载
评论网友评论仅供网友表达个人看法,并不表明土木工程网同意其观点或证实其描述!
验证码: 验证码