您当前位置:首页 » 建筑安全 » 安全管理
危险性较大的分部分项工程范围及安全管理规定
  • 资料等级:
  • 授权方式:资料共享
  • 发布时间:2022-05-12 08:42:50
  • 资料类型:RAR
  • 资料大小:35.5 KB
  • 资料分类:建筑安全
  • 运行环境:WinXp,Win2003,WinVista,Win ;
  • 解压密码:civilcn.com
危险性较大的分部分项工程范围及安全管理规定
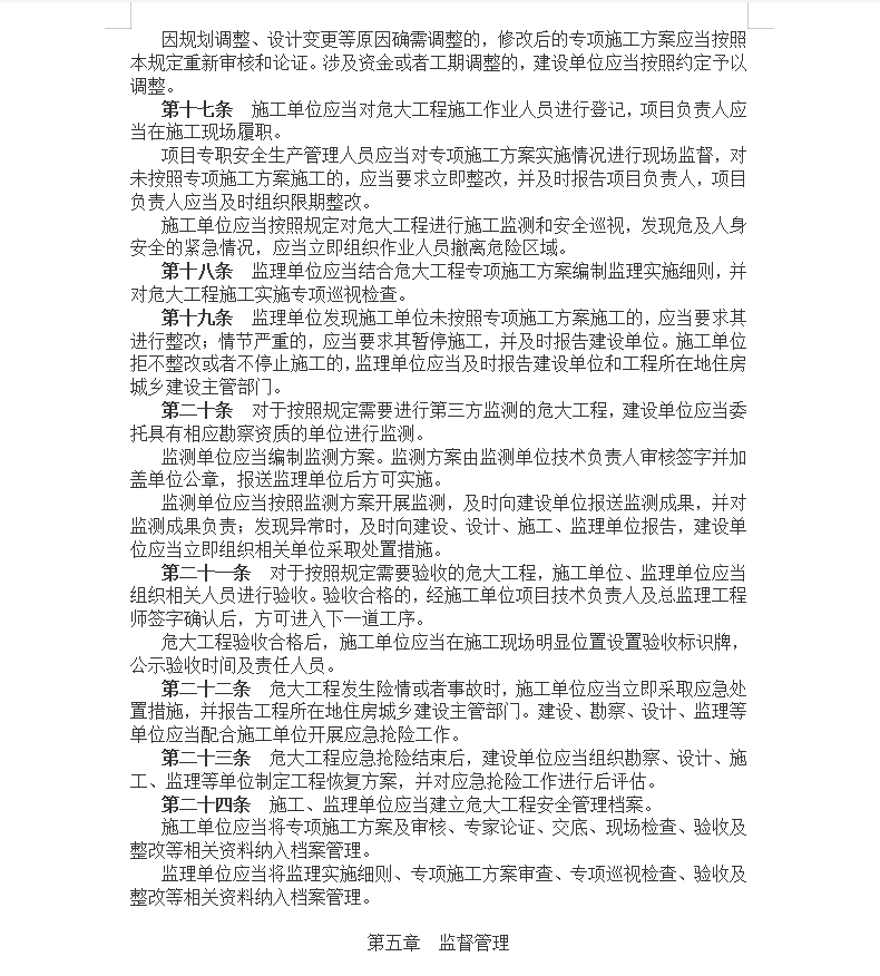
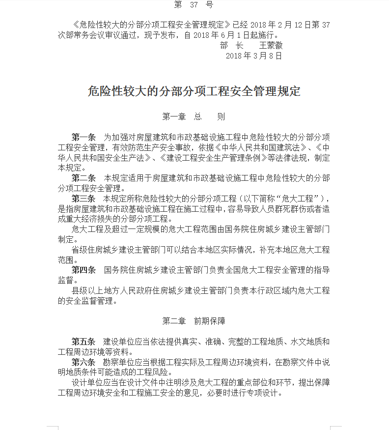
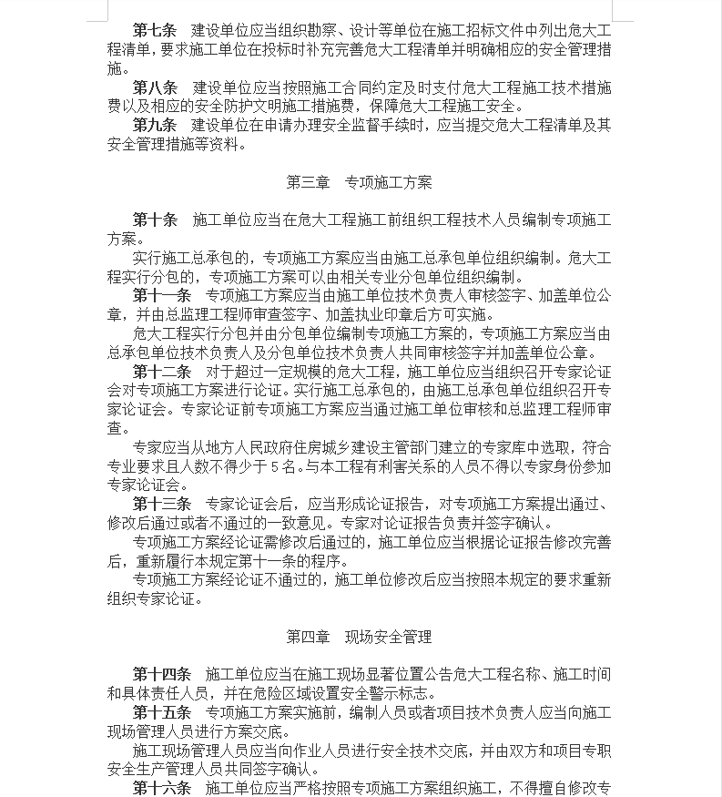
本规定所称危险性较大的分部分项工程(以下简称“危大工程”),是指房屋建筑和市政基础设施工程在施工过程中,容易导致人员群死群伤或者造成重大经济损失的分部分项工程。危大工程及超过一定规模的危大工程范围由国务院住房城乡建设主管部门制定。省级住房城乡建设主管部门可以结合本地区实际情况,补充本地区危大工程范围。
软件截图
  • 危大工程范围,安全管理规定
  • 危大工程范围,安全管理规定
  • 危大工程范围,安全管理规定