您当前位置:首页 » 建筑安全 » 安全交底
复工疫情防控安全技术交底(范本)PDF 3P
  • 资料等级:
  • 授权方式:资料共享
  • 发布时间:2022-03-31 16:32:42
  • 资料类型:RAR
  • 资料大小:436 KB
  • 资料分类:建筑安全
  • 运行环境:WinXp,Win2003,WinVista,Win ;
  • 解压密码:civilcn.com
复工疫情防控安全技术交底(范本)PDF 3P
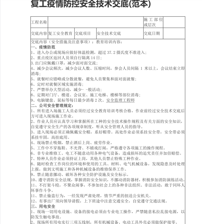
所有进入场施工人员必须经过安全教育培训考核合格,作业前经过安全技术交底后方可进入现场施工作业。作业人员应认真学习和掌握所在工种的安全技术操作规程及有关方面的安全知识,自觉遵守安全生产的各项规章制度,听从安全管理人员的指导。进入现场必须正确佩戴安全帽,系好帽带。高处作业必须系挂安全带,安全带必须系挂牢固,高挂底用。
软件截图
  • 复工疫情防控,疫情防控交底
  • 复工疫情防控,疫情防控交底
  • 复工疫情防控,疫情防控交底