Äúµ±Ç°Î»Ö㺠Ê×Ò³» ½¨Öþ°²È«» °²È«½»µ×
¹µ²Û¿ªÍÚ¡¢·À»¤Î£´ó¹¤³ÌÊ©¹¤½»µ×PDF 7P
  • ×ÊÁϵȼ¶£º
  • ÊÚȨ·½Ê½£º×ÊÁϹ²Ïí
  • ·¢²¼Ê±¼ä£º2022-03-14 09:36:23
  • ×ÊÁÏÀàÐÍ£ºRAR
  • ×ÊÁÏ´óС£º716 KB
  • ×ÊÁÏ·ÖÀࣺ½¨Öþ°²È«
  • ÔËÐл·¾³£ºWinXp,Win2003,WinVista,Win ;
  • ½âѹÃÜÂ룺civilcn.com
¹µ²Û¿ªÍÚ¡¢·À»¤Î£´ó¹¤³ÌÊ©¹¤½»µ×PDF 7P
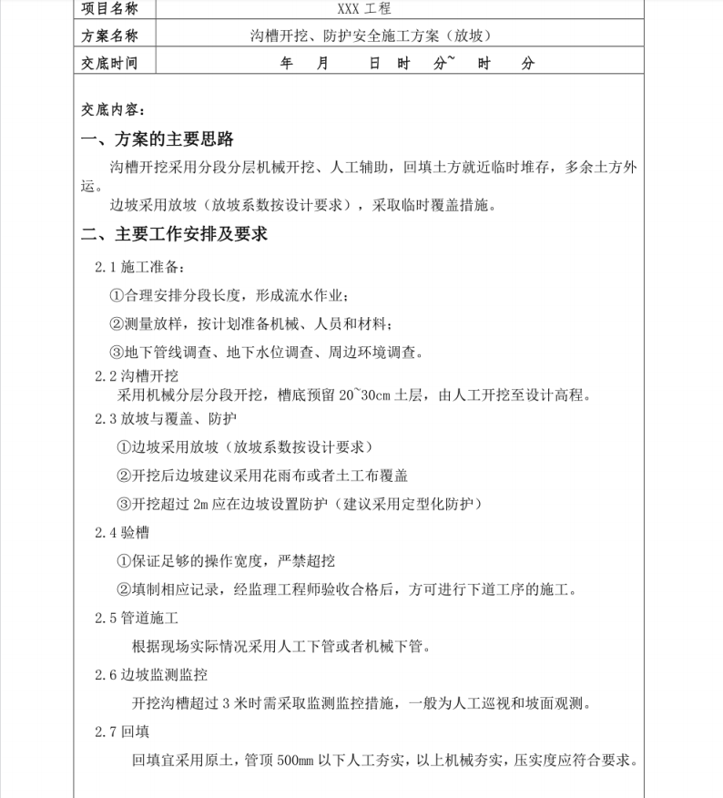
¹µ²Û¿ªÍÚÒ˲ÉÓ÷ֶηֲ㿪ÍÚ£¬ÈôÓöËÉÈíÍÁÖÊ¡¢ÓÙÄࡢʪÏÝÐÔ»ÆÍÁµÈ²»Á¼µØ»ùʱ¸ù¾Ý¾ßÌåÇé¿öÉϱ¨¼×·½¼°¼àÀíµ¥Î»²¢È¡µÃ¼×·½ºÍ¼àÀíµ¥Î»Í¬Òâºó£¬²ÉÓÃɰÀùµæ²ã¡¢»ÒÍÁµæ²ãµÈ½øÐл»ÍÁ»òÆäËû´ëÊ©´¦ÀíºóÔÙÉè20cmµÄɰµæ²ã¡£ÈôÉæ¼°µ½Éè¼Æ±ä¸ü£¬»¹ÐèÒª¾­Éè¼Æµ¥Î»Í¬Òâ¡£
Èí¼þ½ØÍ¼
  • ¹µ²Û¿ªÍÚ,¹µ²Û·À»¤,Σ´óÊ©¹¤
  • ¹µ²Û¿ªÍÚ,¹µ²Û·À»¤,Σ´óÊ©¹¤
  • ¹µ²Û¿ªÍÚ,¹µ²Û·À»¤,Σ´óÊ©¹¤