您当前位置:首页 » 建筑安全 » 施工安全
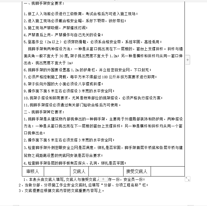
悬挑式脚手架安全技术交底
  • 资料等级:
  • 授权方式:资料共享
  • 发布时间:2020-09-16 10:42:43
  • 资料类型:RAR
  • 资料大小:10.7 KB
  • 资料分类:建筑安全
  • 运行环境:WinXp,Win2003,WinVista,Win ;
  • 解压密码:civilcn.com
悬挑式脚手架安全技术交底
挑脚手架是从建筑物内部挑伸出的一种脚手架,主要用于外墙局部装饰和防护用,两种搭设方法:一种是从窗口挑出而在下一层楼的窗台上支撑斜杆;另一种是横杆和斜杆均从同一个窗口挑伸出去;
软件截图
  • 悬挑式脚手架安全技术交底