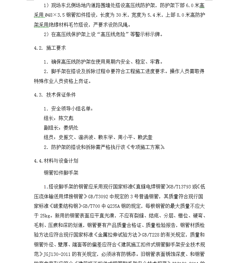
您当前位置:首页 » 建筑安全 » 施工安全
十五层办公楼高压线防护施工方案
  • 资料等级:
  • 授权方式:资料共享
  • 发布时间:2020-10-25 16:04:48
  • 资料类型:RAR
  • 资料大小:67 KB
  • 资料分类:建筑安全
  • 运行环境:WinXp,Win2003,WinVista,Win ;
  • 解压密码:civilcn.com
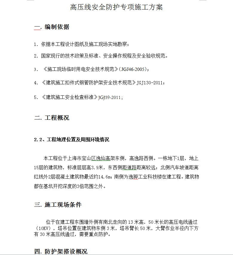
十五层办公楼高压线防护施工方案
本工程位于xx高架东侧,高逸路西侧。一栋地下1层,地上15层的建筑物,标准层层高3.9米,东西侧距道路距离较远;北侧汽车坡道距离红线外2层混凝土建筑物最近约14.6m;南侧为逸骅工业科技楼在建工程。建筑物都在基坑开挖深度的3倍范围之外。
软件截图
  • 十五层办公楼高压线防护施工方案
  • 十五层办公楼高压线防护施工方案
  • 十五层办公楼高压线防护施工方案