您当前位置:首页 » 建筑安全 » 施工安全
施工应急预案(附:重大危险源辨识)25P
  • 资料等级:
  • 授权方式:资料共享
  • 发布时间:2021-09-10 16:09:27
  • 资料类型:RAR
  • 资料大小:120 KB
  • 资料分类:建筑安全
  • 运行环境:WinXp,Win2003,WinVista,Win ;
  • 解压密码:civilcn.com
施工应急预案(附:重大危险源辨识)25P
为了保护本企业从业人员在经营活动中的身体健康和生命安全,保证本企业在出现生产安全事故时,能够及时进行应急救援,从而最大限度地降低生产安全事故给本企业及本企业员工所造成的损失,成立公司生产安全事故应急救援小组。
软件截图
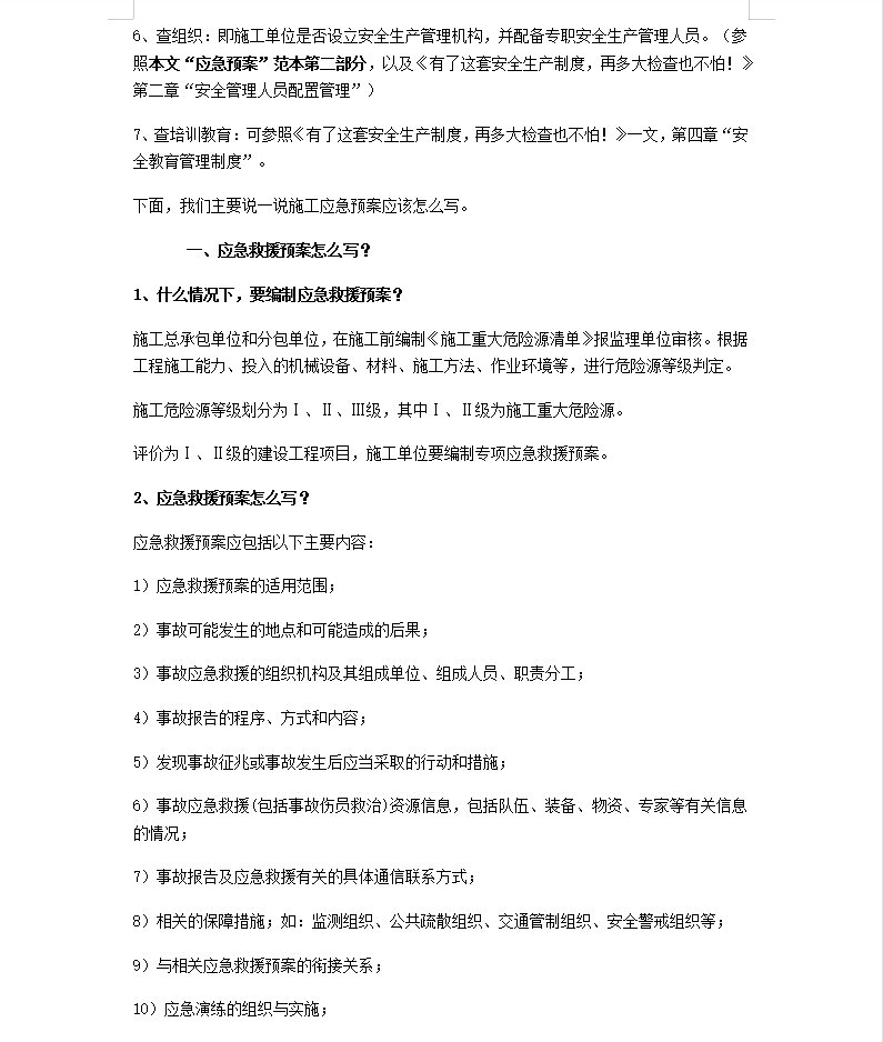
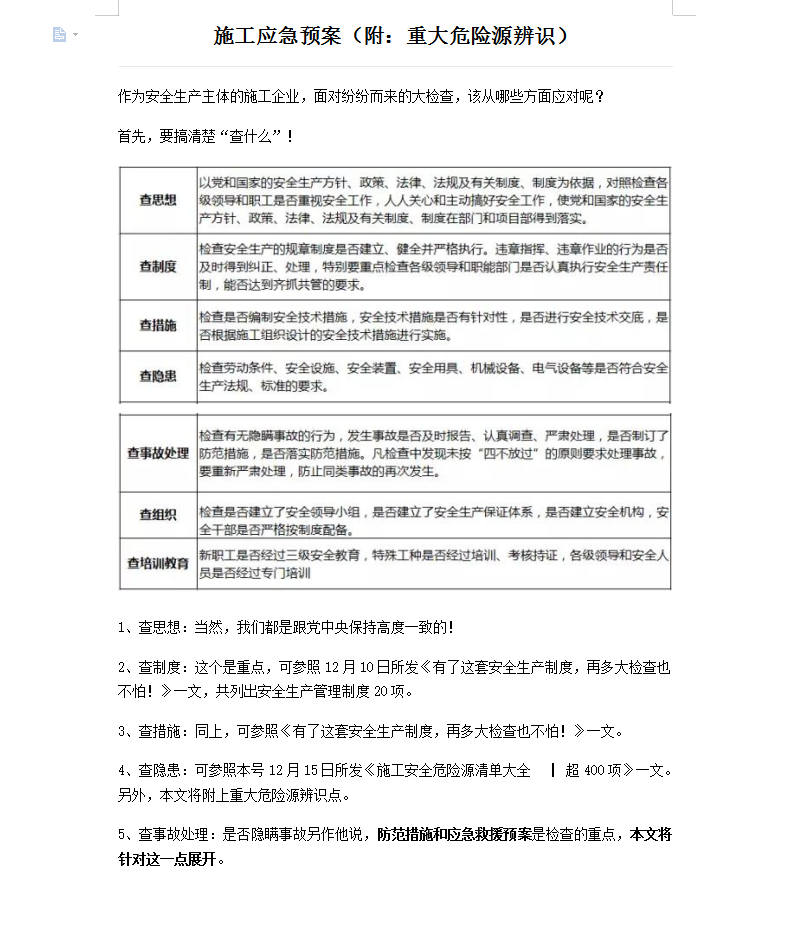
  • 施工应急预案(附:重大危险源辨识)25P
  • 施工应急预案(附:重大危险源辨识)25P
  • 施工应急预案(附:重大危险源辨识)25P