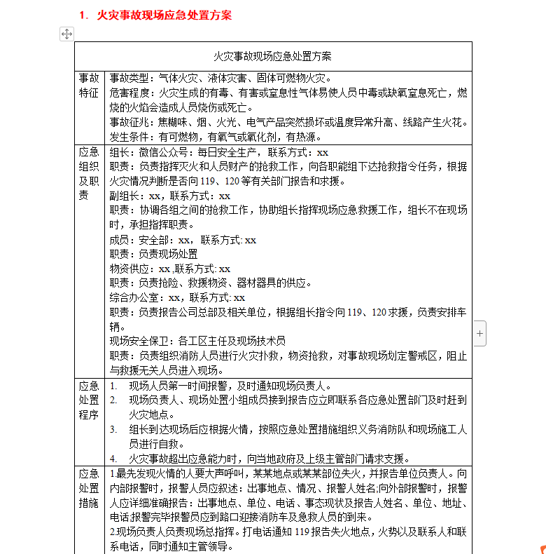
应急处置措施:1.最先发现火情的人要大声呼叫,某某地点或某某部位失火,并报告单位负责人。向内部报警时,报警人员应叙述:出事地点、情况、报警人姓名;向外部报警时,报警人应详细准确报告:出事地点、单位、电话、事态现状及报告人姓名、单位、地址、电话;报警完毕报警员应到路口迎接消防车及急救人员的到来。
2.现场负责人负责现场总指挥。打电话通知119报告失火地点,火势以及联系人和联系电话,同时通知主管领导。
3.按应急方案立即进行自救。火灾初起阶段可用灭火器灭火,用消防桶提水,用铁锹铲土等力争在火灾初起阶段,将火扑灭。若事态严重,难以控制和处理,应在自救的同时向专业救援队求助。
4.由电工负责切断电源,防止事态扩大。
5.在组织扑救的同时,组织人员清理、疏散现场人员和易燃易爆、可燃材料。如有物资仓库起火,应首先抢救危险及其它有毒、易燃物品,防止人员伤害和污染环境。
6.疏通事故发生现场的道路,保持消防通道的畅通,保证消防车辆通行及救援工作顺利进行。消防车由消防机构统一指挥,火场根据需要调动义务消防队及其他人员。
7.在急救过程中,遇有威胁人身安全情况时,应首先确保人身安全,迅速疏散人群至安全地带,以减少不必要的伤亡。设立警戒线,禁止无关人员进入危险区域;组织脱离危险区域场所后,再采取紧急措施;对因火灾事故造成的人身伤害要及时抢救。密切配合专业救援队伍进行急救工作。
8.保护火灾现场,指派专人看守。
9.现场发生火灾事故后的注意及急救要领
现场出现火险或火灾时要立即组织现场人员进行扑救,救火方法要得当。油料起火不宜用水扑救,可用干粉灭火器。电气设备在起火时,应尽快切断电源。用二氧化碳灭火器灭火,千万不要盲目向电器设备上泼水,这样容易造成触电、短路爆炸等并发性事故。
10.现场采集相关资料、并通知保险公司。







