您当前位置:首页 » 测绘工程 » 测绘方案
31层框架结构商住楼测量施工方案 17P
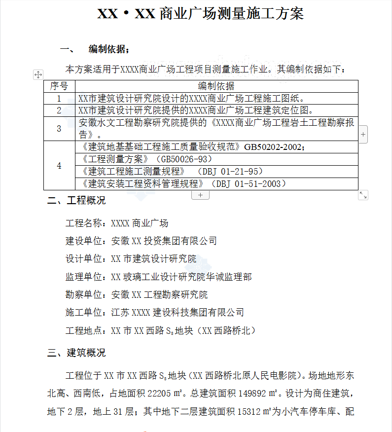
  • 资料等级:
  • 授权方式:资料共享
  • 发布时间:2022-03-11 10:36:31
  • 资料类型:RAR
  • 资料大小:572 KB
  • 资料分类:测绘工程
  • 运行环境:WinXp,Win2003,WinVista,Win ;
  • 解压密码:civilcn.com
31层框架结构商住楼测量施工方案 17P
总建筑面积149892㎡。设计为商住建筑,地下2层,地上31层;其中地下二层建筑面积15312㎡为小汽车停车库、配套用房、人防,停车位399个;地下一层建筑面积16903㎡为商业及配套用房;1-4层裙楼建筑面积43966㎡为商业及配套用房; 5-31层四栋高层住宅建筑面积73711㎡为805套住宅及配套用房。结构形式为框架-剪力墙结构,主楼基础为人工挖孔灌注桩;裙楼基础为钻孔灌注桩。
软件截图
  • 商住楼,测量施工方案
  • 商住楼,测量施工方案
  • 商住楼,测量施工方案