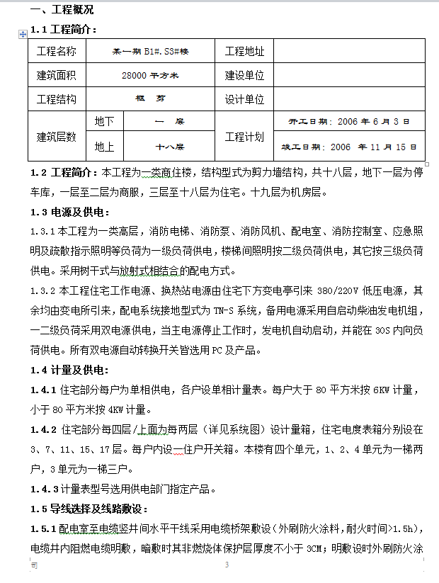
本工程为一类商住楼,结构型式为剪力墙结构,共十八层,地下一层为停车库,一层至二层为商服,三层至十八层为住宅。十九层为机房层
本栋电气工程主要施工项目:钢管敷设;半硬阻燃管暗敷设;管内穿线;电缆敷设;控制箱,配电箱、柜安装;器具安装;防雷与接地、等电位;电力及附属设备安装;调试工程竣工交验等。
本工程具有工期短、工程量大、施工难度高、质量标准要求高等特点。土建结构为大模板,剪力墙,现浇砼量大,预埋设的电气导管、盒、箱位置必须准确、到位,不得遗漏,否则将无法补修。砼中的隐蔽工程必须作为特别控制,隐蔽前,施工队质检员、电气处质检员必须全部检查确认。
4.2.2 材料供应必须提前到位,做到品种齐全、优质,监理及建设单位满意。
4.2.3 施工前施工队技术负责人组织施工班组学习施工组织设计,工人必须了解本工程本工种的施工工艺方案、主要技术措施、质量要求、工期保证、成品保护措施、文明施工、环境保护、安全及消防措施。
4.2.4 必须依据电气工程施工质量验收规范及统一标准中《强制性条文》在工程中强制执行。
4.2.5 在施工中,各工种间衔接必须紧揍合理,多专业配合。防止出现窝工,尽量压缩劳动力,积极配合土建施工进度,根据自身需要及现场实际情况,组织好平行流水施工和立体交叉作业。
4.2.6 在主体施工阶段,组织好各种电气导管的暗敷设、器具盒准确位置的预埋、防雷引下线焊接、总等电位及局部等电位的焊接与埋设等工序,进行平行流水施工。
4.2.7 主要工程结束后,进行开关盒、插座盒、配电箱体安装埋设;管内穿线;电缆敷设;配电箱、柜等安装接线等,进行立体交叉作业。
......







