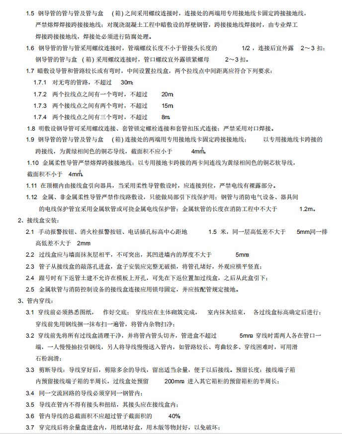
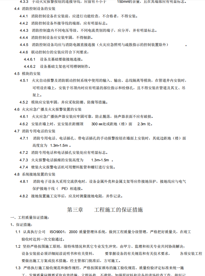
A区主楼地上二十层,地下二层,建筑高度 92.7m,建筑面积 64266.3 ㎡。地下二层平时一部分 为车库,另一部分为书库,地下一层平时为车库,一至八层为图书馆,九至十层为会议室,十一至二十层 为办公室及实验室,属一类高层综合楼。 B区地上三层,地下一层,建筑高度 28.0m,建筑面积 22650.6 ㎡。地下一层为篮球训练馆,地上一至三层 为体育馆,属二类高层建筑。
针对本工程质量要求高的特点,要紧跟土建进度, 凡能预制的利用配合间隙预制,并随层把拆模后的箱、盒抠除,清理干净后封闭。抹灰时,找平箱、盒标高,定好位,做到横平竖直,不下凹,不凸出。 吊棚时,并把线穿完,按装饰工程进度及时地把各种设备安装到位,作到与土建同步,不拖工期。 建立质量“三检”体系,加强不定期日检, 各分项工程要有样板工程,以点带面把工作展开,并及时检查验收
为保证工程的施工进度和工程质量,应建立完善的现场组织机构,包括项目负责人、工长、技术员、质检员、安全员、材料员等。在工程实施过程中应注意有效使用以下工具:
(1)、使用电锤时要稳、正,不能用力过大,发现问题及时维修,不能带病运转。
(2)、使用喷灯时,先用小火预热一段时间,再用大火加热锡锅,如有堵塞用透针透,使用完将喷灯内气体放出。
(3)、机具应经常检查发现问题及时修理,检查完后放回库里。








