"大型商业综合体"项目位于XX。东西两侧分别为XX,XX。东邻XX、XX,西靠XX,南接XX,北隔XX、XX。"大型商业综合体"项目占地规模40400 平方米,总建筑规模为2 1. 5万平方米,其中地上建筑面积为14.9 万平方米(写字楼2 栋,面积为4.5 万平方米:酒店公寓4 栋,面积为5. 5 万平方米; SOHO 办公楼2栋,面积为1. 8 万平方米:商业3. 1 万平方米) ,地下建筑面积为6.6万平方米(含规划审批停车位1230 ),分南北两区建设。该项目是集写字楼, SOHO、商业街、科技广场式公寓等大型科技服务配套设施综合体。
商业综合体是指一群建筑,是组合在一起的商业设施,按商圈确定其位置、规模,将多种店铺,写字楼,酒店,会议中心作为一个整体来计划、开发和经营,并且拥有一定规模的停车场。
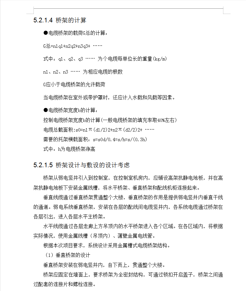
对桥架管线的施工要求
金属桥架用来安放和引导电缆,并起到机械保护的作用。同时还提供了一个防火、密封、紧固的空间使线缆可以安全地延伸到目的地,并为今后维护和扩充提供方便。
桥架材料均为冷轧合金板,表面镀锌;钢板厚度>1.5㎜。表面进行酸洗、磷化及热镀锌处理,镀锌层厚度≥40μm,线槽内侧喷涂防火涂料,厚度满足防火30分钟需求,附着力为一级,符合规范要求。
管线施工时必须根据国家标准,确保电缆铺设的可能性,清除管内毛刺和垃圾,并在管内留有穿线所需的引导钢丝;
为了确保穿线顺利,在电线管排放中,施工单位应根据建筑规范在管线分支、连接、转弯处设过线盒。
根据弱电系统布线的施工要求,在管线转弯处不能拐死角,每根电缆的转弯半径要求为其电缆外径的8-10倍。因此,吊顶内桥架在转弯或分路处均应设置45度。
水平线槽和竖井梯架连接处,及水平线槽和管线各连接处须配以相应规格的分支附件,不能断接,以保证线路路由的弯曲自如以及线路的安全。
若管线长度不够,需加套管时,应加外套,不能加内套。
在个别地方不能通过铁管时,可用金属软管连接,软管内径不能小于铁管内径。
所有桥架在线缆敷设安装完毕后,全部要求使用锁扣封闭,以防鼠害。
目录
第 一 章 背景及需求
1.1 应用场景
1.2 业务现状
............
6.11.2 维护人员
6.11.3 售后服务项目












