1.1工程概况
1.1.1项目建筑地理位置及气候条件
本项目为XXXXXX泛光照明工程。项目地址位于XXXXXXXXXXXXX。xx市xx热带季风气候显著,具有长夏无冬,光照充足,热量丰富,气候温暖,温度变幅小,雨量充沛,干湿季明显的特点。由于地处北纬22o39ˊ—23o09ˊ,东经113o31ˊ—114o15ˊ,太阳高度角较大,太阳总辐射量与日照时数充足,累年平均日照总时数为1959.5小时。除冬季受干冷的大陆气团控制降水稀少外,其余时间受海洋暖湿气流的影响,大部份时间雨量充沛,累年年平均降水量为1802.5毫米。年内降水量多集中在4—9月,其中4—6月为前汛期,这一时期暖湿的偏南气流相当旺盛,当北方冷空气侵入时,高空常配合低压槽、切变线,使空气对流激烈,频频产生暴雨或大暴雨,降水量急剧增多;7—9月为后汛期,主要受西太平洋和南海的热带气旋为主的热带天气系统影响而降暴雨或大暴雨。
施工方案目录
1 总体概述…………………………………………………………………… 4
1.1 工程概况…………………………………………………………………… 4
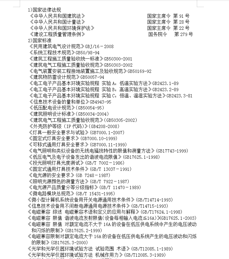
1.2 编制依据及说明…………………………………………………………… 6
1.3 施工部署…………………………………………………………………… 8
2 施工平面布置和临时设施布置…………………………………………… 10
2.1 施工平面布置和管理……………………………………………………… 10
2.2 临时设施布置和管理……………………………………………………… 11
3 施工进度计划方案………………………………………………………… 11
3.1 施工进度计划及说明……………………………………………………… 11
3.2 施工进度的保证措施……………………………………………………… 13
4 项目管理组织机构架设…………………………………………………… 15
......
表二:劳动力计划表……………………………………………………… 110
表三:临时用地表………………………………………………………… 110
17 合理化建议……………………………………







