您当前位置:首页 » 电气工程 » 电气施工
电网工程建筑物楼梯及栏杆施工作业指导书 9P
  • 资料等级:
  • 授权方式:资料共享
  • 发布时间:2021-12-30 10:53:31
  • 资料类型:RAR
  • 资料大小:341 KB
  • 资料分类:电气工程
  • 运行环境:WinXp,Win2003,WinVista,Win ;
  • 解压密码:civilcn.com
电网工程建筑物楼梯及栏杆施工作业指导书 9P
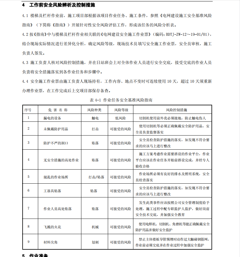
用于 110~500kV 电网工程建筑物内楼梯面层及楼梯栏杆、楼道临边栏杆的作业。由于土建施工会有一定的偏差,所以必须根据现场实际尺寸进行放线,并根据设计的要求绘制施工放样详图。尤其要对楼梯栏杆扶手的拐点位置的定位尺寸要格外注意。检查土建施工时是否留有预埋件或预埋件是否齐全、牢固。若无预埋件应在楼(地)面施工前使用电锤打孔,膨胀螺栓将预埋件锁住并焊接牢固。
软件截图
  • 电网工程建筑物楼梯及栏杆施工作业指导书 9P
  • 电网工程建筑物楼梯及栏杆施工作业指导书 9P
  • 电网工程建筑物楼梯及栏杆施工作业指导书 9P