Äúµ±Ç°Î»Ö㺠Ê×Ò³» µçÆø¹¤³Ì» µçÆøÊ©¹¤
×ۺϰ칫¥»úµç·Ö°ü¹¤³Ì 108p
  • ×ÊÁϵȼ¶£º
  • ÊÚȨ·½Ê½£º×ÊÁϹ²Ïí
  • ·¢²¼Ê±¼ä£º2022-01-07 09:48:50
  • ×ÊÁÏÀàÐÍ£ºRAR
  • ×ÊÁÏ´óС£º0.99 MB
  • ×ÊÁÏ·ÖÀࣺµçÆø¹¤³Ì
  • ÔËÐл·¾³£ºWinXp,Win2003,WinVista,Win ;
  • ½âѹÃÜÂ룺civilcn.com
×ۺϰ칫¥»úµç·Ö°ü¹¤³Ì 108p
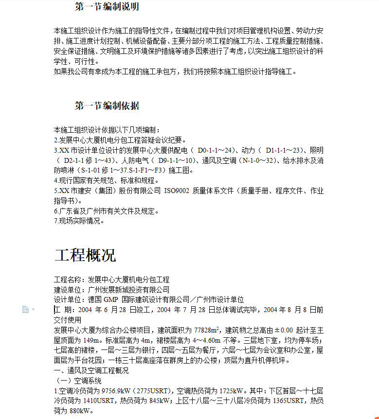
·¢Õ¹ÖÐÐÄ´óÏÃΪ×ۺϰ칫¥ÏîÄ¿£¬½¨ÖþÃæ»ýΪ77828m2£¬½¨ÖþÎïÖ®×ܸßÓÉ¡À0.00 Æð¼ÆÖÁÖ÷Îݶ¥ÃæÎª149m¡£±ê×¼²ã¸ßΪ4m£¬È¹Â¥²ã¸ßΪ4¡«4.60m ²»µÈ¡£Èý²ãµØÏÂÊÒ£¬¾ùΪͣ³µ³¡£»Æß²ã¸ßµÄȹ¥£¬Ò»²ã¡«Èý²ãÎªÒøÐУ¬ËIJ㡫Îå²ãΪ²ÍÌü£¬Áù²ã¡«Æß²ãΪ»áÒéÊҺͰ칫ÊÒ£¬ÎÝÃæ²ãΪƽ̨»¨Ô°£»Ò»¶°ÈýÊ®²ã¸ß×ùÂäÔÚȺ·¿Éϵİ칫¥£»¶¥²ãΪֱÉý»úÍ£»úƺ¡£
µÚÒ»Õ ǰÑÔ 4
µÚ¶þÕ ±àÖÆËµÃ÷ 6
µÚ1½Ú ±àÖÆËµÃ÷ 6
µÚ2½Ú ±àÖÆÒÀ¾Ý 7
µÚÈýÕ ¹¤³Ì¸Å¿ö 7
µÚ1½Ú ¹¤³Ì·¶Î§ 15
µÚ2½Ú Ö÷Òª¹¤³ÌÁ¿ 21
µÚ3½Ú ¹¤³ÌÊ©¹¤µÄÌØµã¼°Äѵã 34
µÚËÄÕ ʩ¹¤×¼±¸ 35
µÚ1½Ú Ê©¹¤×¼±¸¹¤×÷¼Æ»® 35
µÚ2½Ú Ê©¹¤×é֯׼±¸ 37
µÚ3½Ú ¼¼Êõ×¼±¸ 49
µÚ4½Ú ×ÊÔ´×¼±¸ 52
µÚ5½Ú ÏÖ³¡×¼±¸ 65
µÚÎåÕ ʩ¹¤³ÌÐò 67
µÚ1½Ú Ê©¹¤Ë³Ðò 67
µÚ2½Ú Ê©¹¤³ÌÐò 68.................
Èí¼þ½ØÍ¼
  • ×ۺϰ칫¥»úµç·Ö°ü¹¤³Ì 108p
  • ×ۺϰ칫¥»úµç·Ö°ü¹¤³Ì 108p
  • ×ۺϰ칫¥»úµç·Ö°ü¹¤³Ì 108p