您当前位置:首页 » 电气工程 » 电气施工
10KV架空线路施工组织设计 7P
  • 资料等级:
  • 授权方式:资料共享
  • 发布时间:2022-03-24 09:58:47
  • 资料类型:RAR
  • 资料大小:12.9 KB
  • 资料分类:电气工程
  • 运行环境:WinXp,Win2003,WinVista,Win ;
  • 解压密码:civilcn.com
10KV架空线路施工组织设计 7P
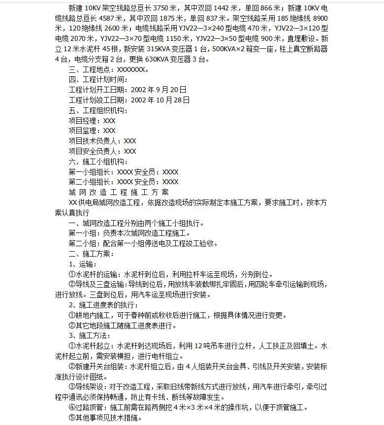
新建10KV架空线路总亘长3750米,其中双回1442米,单回866米;新建10KV电缆线路总亘长4587米,其中双回1875米,单回837米。架空线路采用185绝缘线8900米,120绝缘线2600米;电缆线路采用YJV22—3×240型电缆470米,YJV22—3×120型电缆2070米,YJV22—3×70型电缆1150米,YJV22—3×50型电缆900米,直埋敷设。新立12米水泥杆45根,新安装315KVA变压器1台,500KVA×2箱变一座,柱上真空断路器4台,电缆分支箱2台,更换630KVA变压器3台。
软件截图
  • 架空线路施工,施工组织设计
  • 架空线路施工,施工组织设计
  • 架空线路施工,施工组织设计