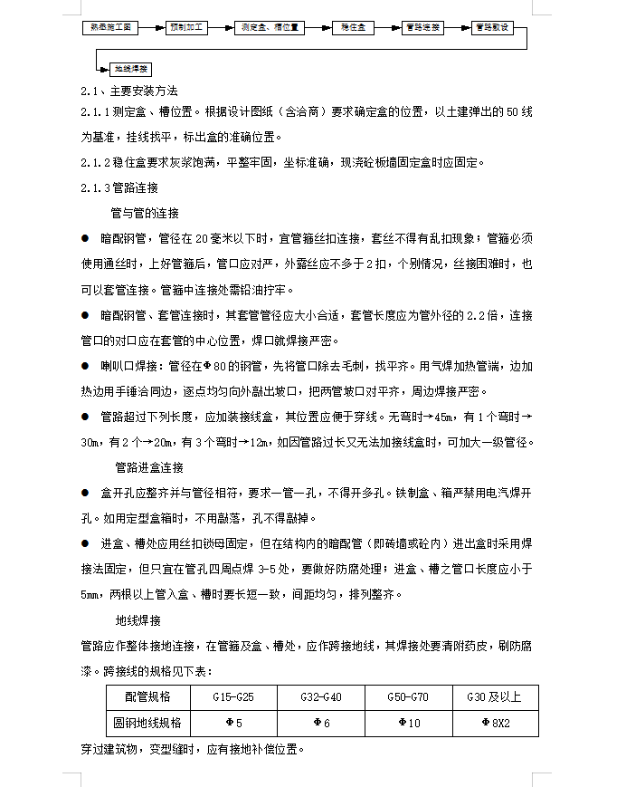
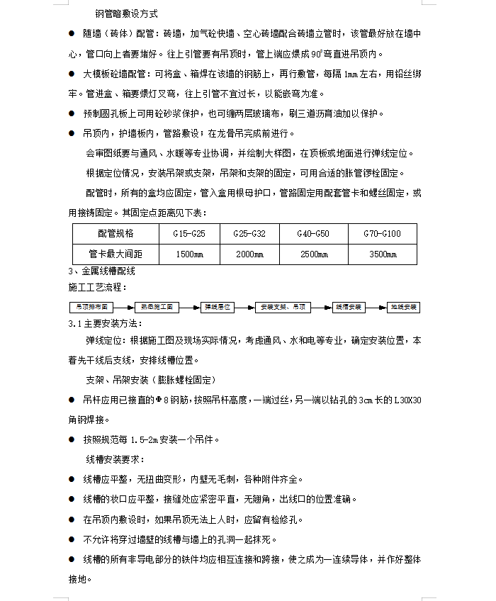
您当前位置:首页 » 电气工程 » 电气施工
高层综合办公楼弱电智能化施工方案
  • 资料等级:
  • 授权方式:资料共享
  • 发布时间:2022-12-22 11:48:59
  • 资料类型:RAR
  • 资料大小:489 KB
  • 资料分类:电气工程
  • 运行环境:WinXp,Win2003,WinVista,Win ;
  • 解压密码:civilcn.com
高层综合办公楼弱电智能化施工方案
机架底座与地面固定,安装竖直平稳,垂直偏差不超过2‰;几个机柜并排在一起,面板应在同一平面上并与基准线平行,前后偏差不大于3cm,两个机柜中间缝隙不大于3cm。对于相互有一定间隔而排成一列的设备,其面板前后偏差不大于5mm。控制台正面与墙的净距不小于1.2m,侧面与墙或其他设备的净距,在主要走道不小于1.5m,次要走道不小于0.8m;机架背面和侧面距离墙的净距不小于0.8m。
软件截图
  • 高层综合办公楼弱电智能化施工方案
  • 高层综合办公楼弱电智能化施工方案
  • 高层综合办公楼弱电智能化施工方案
推荐下载
相关下载
评论网友评论仅供网友表达个人看法,并不表明土木工程网同意其观点或证实其描述!
验证码: 验证码