Äúµ±Ç°Î»Ö㺠Ê×Ò³» µçÆø¹¤³Ì» µçÆøÊé¼®
»úµç¹¤³Ìϸ²¿½Úµã×ö·¨Í³Ò»±ê׼ϲá-°²×°¹¤³Ì£¨PDF¸ñʽ£©138P
  • ×ÊÁϵȼ¶£º
  • ÊÚȨ·½Ê½£º×ÊÁϹ²Ïí
  • ·¢²¼Ê±¼ä£º2020-06-11 07:58:55
  • ×ÊÁÏÀàÐÍ£ºRAR
  • ×ÊÁÏ´óС£º8.66 MB
  • ×ÊÁÏ·ÖÀࣺµçÆø¹¤³Ì
  • ÔËÐл·¾³£ºWinXp,Win2003,WinVista,Win ;
  • ½âѹÃÜÂ룺civilcn.com
»úµç¹¤³Ìϸ²¿½Úµã×ö·¨Í³Ò»±ê׼ϲá-°²×°¹¤³Ì£¨PDF¸ñʽ£©138P
Ê©¹¤Òªµã£º1 ½áºÏ¹Ü¾®¼ìÐÞÃź͹ܾ®ÄÚË®¹Ü¹ÜµÀµÄ×ÛºÏÅŲ¼Í¼£¬ÓÈÆäÊǹܵÀ½Ï¶à²¿Î»µÄ²¼ÖÃͼ£¬±ÜÃâ¸÷רҵ¹ÜµÀ³åÍ»ºÍÎÞ·¨¼ìÐÞµÈÎÊÌ⡣ȷ¶¨ÏÈ´óºóС£¬ÏÈÎÞѹºóÓÐѹµÄÔ­Ôò£¬Í¬Ê±¼æ¹Ë¸÷¹ÜµÀ°²×°Ê±µÄ±ØÒª°²×°²Ù×÷¿Õ¼äºÍÈÕºó¹ÜµÀµÄ¼ìÐ޿ռ䡣2 ÈÏÕæÊìϤͼֽ¡¢¼¼ÊõÒªÇó¡¢Ê©¹¤¹¤Ðò¼°ÖÊÁ¿ÒªÇó£»½áºÏ¹Ü¾®×ۺϲ¼ÖÃͼ£¬È·¶¨¹ÜµÀ¼ä¾à¡¢¶¨Î»£»
3 ¸ù¾ÝÉÉè¼ÆÍ¼Ö½¼°¹Ü¾®ÅŲ¼Í¼£¬´Ó¹Ü¾®¶¥¶ËÖÁÖÕ¶ËÕҺô¹Ö±Ïߣ¬ÓÃÄ«Ïßµ¯³öÅòÕÍÂÝ˨´ò¿×λÖü°Ö§¼Ü°²×°Ïß¡£
4 ¹ÜµÀÖ§¼ÜÓÅÏȲÉÓù²ÓÃÖ§¼ÜÐÎʽ£¬Í¬¹æ¸ñ¹ÜµÀÖ§¼ÜÐÎʽ¡¢±ê¸ßͳһ¡£5 Ë®¹ÜµÀµÄÖ§µõ¼Ü²ÉÓò۸ÖÖÆ×÷º¸½Ó¶ø³É£¬Ö§¼Ü¼ä¾àÓ¦·ûºÏ¹æ·¶ÒªÇó¡£Ö§¼ÜËùÓøֲÄÎÞŤÇú£¬Çпڴ¦ÎÞ¾í±ß¡¢Ã«´Ì£¬Ö§¼Ü°²×°Àι̣¬×öµ½ºáƽÊúÖ±¡£6 ¹ÜµÀ°²×°ÑØÇ½ÕûÆëÅÅÁУ¬¹ÜµÀÅÅÁмä¾à¾ùÔÈ£¬¸÷¹ÜµÀ¹Ü¼þ°²×°ÕûÆë»®Ò»¡£
Ŀ¼
µÚÒ»Õ ½¨Öþ¸øÅÅË®¹¤³Ì ............................................................ 1
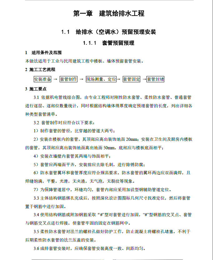
1.1 ¸øÅÅË®£¨¿Õµ÷Ë®£©Ô¤ÁôÔ¤Âñ°²×° ................................................ 1
1.1.1 Ì×¹ÜÔ¤ÁôÔ¤Âñ ............................................................ 1
1.2 ¸øÅÅË®£¨¿Õµ÷Ë®£©¹ÜµÀ¾®°²×° .................................................. 4
................
3.4 ¿Õµ÷ÖÆÀäÉ豸°²×° ......................................................... 131
3.4.1 ¼¯ÖÐÊ½ÖÆÀä»ú×éϵͳ°²×°£¨ÀëÐÄ/Âݸ˻ú£© ................................. 131
3.4.2 ·ÖÉ¢ÐÍ»ú×éϵͳ°²×° .................................................... 132
Èí¼þ½ØÍ¼
  • »úµç¹¤³Ìϸ²¿½Úµã×ö·¨Í³Ò»±ê׼ϲá-°²×°¹¤³Ì£¨PDF¸ñʽ£©138P
  • »úµç¹¤³Ìϸ²¿½Úµã×ö·¨Í³Ò»±ê׼ϲá-°²×°¹¤³Ì£¨PDF¸ñʽ£©138P
  • »úµç¹¤³Ìϸ²¿½Úµã×ö·¨Í³Ò»±ê׼ϲá-°²×°¹¤³Ì£¨PDF¸ñʽ£©138P
  • »úµç¹¤³Ìϸ²¿½Úµã×ö·¨Í³Ò»±ê׼ϲá-°²×°¹¤³Ì£¨PDF¸ñʽ£©138P
  • »úµç¹¤³Ìϸ²¿½Úµã×ö·¨Í³Ò»±ê׼ϲá-°²×°¹¤³Ì£¨PDF¸ñʽ£©138P