您当前位置:首页 » 电气工程 » 电气图纸
照明配电箱安装大样图纸
  • 资料等级:
  • 授权方式:资料共享
  • 发布时间:2020-09-16 08:21:58
  • 资料类型:RAR
  • 资料大小:296 KB
  • 资料分类:电气工程
  • 运行环境:WinXp,Win2003,WinVista,Win ;
  • 解压密码:civilcn.com
照明配电箱安装大样图纸
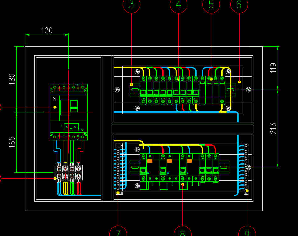
照明配电箱安装大样图纸,包括:照明箱内电具布置图、照明箱左侧透视图、照明箱体尺寸图,供大家参考。
软件截图
  • 照明配电箱安装大样图纸
  • 照明配电箱安装大样图纸