您当前位置:首页 » 电气工程 » 电气施工交底
六层工业园厂房穿线技术交底 7P
  • 资料等级:
  • 授权方式:资料共享
  • 发布时间:2021-09-22 11:22:08
  • 资料类型:RAR
  • 资料大小:19.3 KB
  • 资料分类:电气工程
  • 运行环境:WinXp,Win2003,WinVista,Win ;
  • 解压密码:civilcn.com
六层工业园厂房穿线技术交底 7P
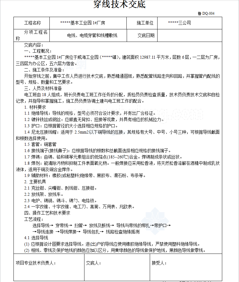
本工程建筑面积12987.11平方米,层数6层,一二层为厂房,三四层为办公区,五六层为宿舍。穿带线的目的是检查管路是否畅通,管路的走向及盒、箱的位置是否符合设计及施工图的要求。带线一般均采用1.2—2.0mm的铁丝。先将铁丝的一端弯成不封口的圆圈,再利用穿线器将带线穿入管路内,在管路的两端均应留有10—15cm的余量。
软件截图
  • 六层工业园厂房穿线技术交底 7P
  • 六层工业园厂房穿线技术交底 7P
  • 六层工业园厂房穿线技术交底 7P