您当前位置:首页 » 电气工程 » 电气施工交底
十七层教学大楼技术(安全)交底记录 9P
  • 资料等级:
  • 授权方式:资料共享
  • 发布时间:2021-09-22 11:25:11
  • 资料类型:RAR
  • 资料大小:274 KB
  • 资料分类:电气工程
  • 运行环境:WinXp,Win2003,WinVista,Win ;
  • 解压密码:civilcn.com
十七层教学大楼技术(安全)交底记录 9P
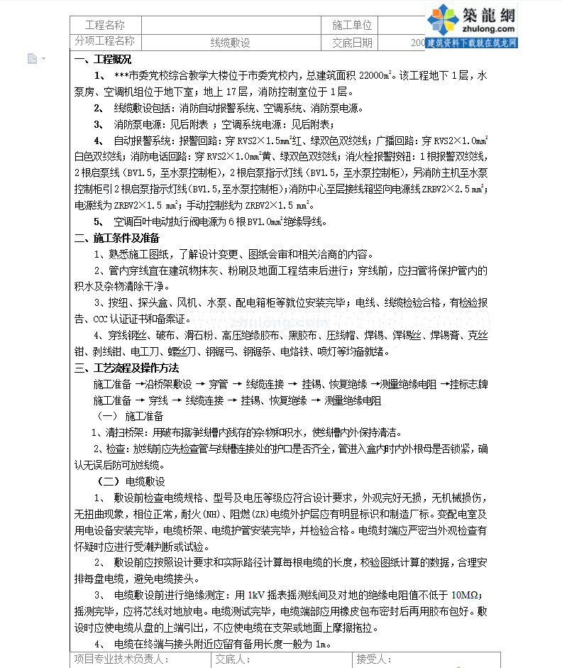
本工程总建筑面积22000m2。该工程地下1层,水泵房、空调机组位于地下室;地上17层,消防控制室位于1层。报警回路:穿RVS2×1.5mm2红、绿双色双绞线;广播回路:穿RVS2×1.0mm2白色双绞线;消防电话回路:穿RVS2×1.0mm2黄、绿双色双绞线;消火栓报警按钮:1根报警双绞线,2根启泵线(BV1.5,至水泵控制柜),2根启泵指示灯线(BV1.5,至水泵控制柜),另消防主机至水泵控制柜引2根启泵指示灯线(BV1.5,至水泵控制柜);消防中心至层接线箱竖向电源线ZRBV2×2.5 mm2;电源线为ZRBV2×1.5 mm2;手动控制线为ZRBV2×1.5 mm2。
软件截图
  • 十七层教学大楼技术(安全)交底记录 9P
  • 十七层教学大楼技术(安全)交底记录 9P
  • 十七层教学大楼技术(安全)交底记录 9P