您当前位置:首页 » 电气工程 » 电气施工交底
开关、插座安装技术交底记录 10P
  • 资料等级:
  • 授权方式:资料共享
  • 发布时间:2022-02-25 15:54:51
  • 资料类型:RAR
  • 资料大小:25.5 KB
  • 资料分类:电气工程
  • 运行环境:WinXp,Win2003,WinVista,Win ;
  • 解压密码:civilcn.com
开关、插座安装技术交底记录 10P
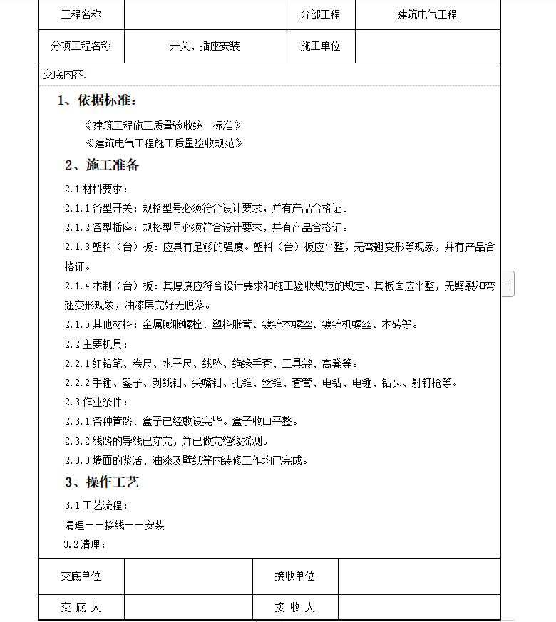
塑料(台)板:应具有足够的强度。塑料(台)板应平整,无弯翘变形等现象,并有产品合格证。木制(台)板:其厚度应符合设计要求和施工验收规范的规定。其板面应平整,无劈裂和弯翘变形现象,油漆层完好无脱落。其他材料:金属膨胀螺栓、塑料胀管、镀锌木螺丝、镀锌机螺丝、木砖等。红铅笔、卷尺、水平尺、线坠、绝缘手套、工具袋、高凳等。手锤、錾子、剥线钳、尖嘴钳、扎锥、丝锥、套管、电钻、电锤、钻头、射钉枪等。用錾子轻轻地将盒子内残存的灰块剔掉,同时将其它杂物一并清出盒外,再用湿布将盒内灰尘擦净。
软件截图
  • 开关安装技术,插座安装技术,技术交底记录
  • 开关安装技术,插座安装技术,技术交底记录
  • 开关安装技术,插座安装技术,技术交底记录