Äúµ±Ç°Î»Ö㺠Ê×Ò³» ÍÁľ¼àÀí» ¼àÀí´ó¸Ù
ѧУ·çÓê²Ù³¡¼°Ñ§ÉúËÞÉṤ³Ì¼àÀí´ó¸ÙPDF 15P
  • ×ÊÁϵȼ¶£º
  • ÊÚȨ·½Ê½£º×ÊÁϹ²Ïí
  • ·¢²¼Ê±¼ä£º2022-03-01 15:35:50
  • ×ÊÁÏÀàÐÍ£ºRAR
  • ×ÊÁÏ´óС£º1.30 MB
  • ×ÊÁÏ·ÖÀࣺÍÁľ¼àÀí
  • ÔËÐл·¾³£ºWinXp,Win2003,WinVista,Win ;
  • ½âѹÃÜÂ룺civilcn.com
ѧУ·çÓê²Ù³¡¼°Ñ§ÉúËÞÉṤ³Ì¼àÀí´ó¸ÙPDF 15P
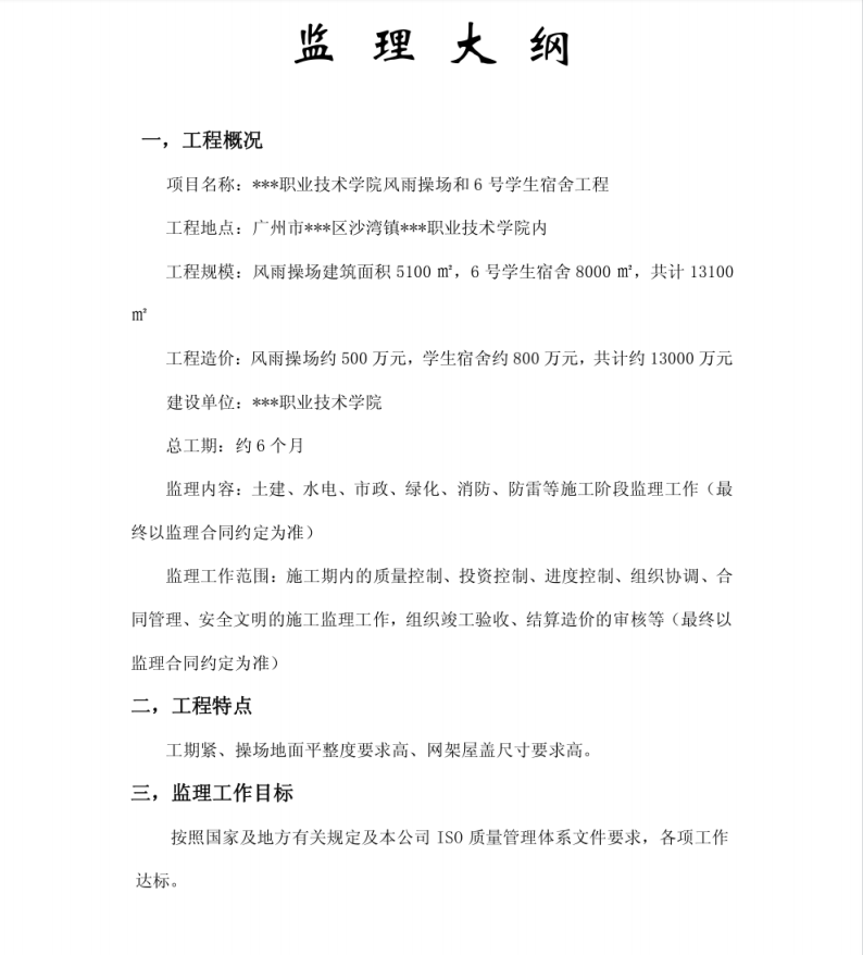
¹¤³Ì¹æÄ£:·çÓê²Ù³¡½¨ÖþÃæ»ý5100 m', 6ºÅѧÉúËÞÉá8000 m'£¬¹²¼Æ13100?£»¹¤³ÌÔì¼Û:·çÓê²Ù³¡Ô¼500ÍòÔª£¬Ñ§ÉúËÞÉáÔ¼800ÍòÔª£¬¹²¼ÆÔ¼13000ÍòÔª£»¼àÀí¹¤×÷·¶Î§:Ê©¹¤ÆÚÄÚµÄÖÊÁ¿¿ØÖÆ¡¢Í¶×Ê¿ØÖÆ¡¢½ø¶È¿ØÖÆ¡¢×é֯Эµ÷¡¢ºÏͬ¹ÜÀí¡¢°²È«ÎÄÃ÷µÄÊ©¹¤¼àÀí¹¤×÷£¬×éÖ¯¿¢¹¤ÑéÊÕ¡¢½áËãÔì¼ÛµÄÉóºËµÈ(×îÖÕÒÔ¼àÀíºÏͬԼ¶¨Îª×¼)¡£

Èí¼þ½ØÍ¼
  • ·çÓê²Ù³¡,ѧÉúËÞÉá,¼àÀí´ó¸Ù
  • ·çÓê²Ù³¡,ѧÉúËÞÉá,¼àÀí´ó¸Ù
  • ·çÓê²Ù³¡,ѧÉúËÞÉá,¼àÀí´ó¸Ù