Äúµ±Ç°Î»Ö㺠Ê×Ò³» ÍÁľ¼àÀí» ¼àÀí±í¸ñ
¹«Â·¸Ä½¨¹¤³Ì°²È«¼àÀíѲÊӼǼ 23P
  • ×ÊÁϵȼ¶£º
  • ÊÚȨ·½Ê½£º×ÊÁϹ²Ïí
  • ·¢²¼Ê±¼ä£º2022-06-25 08:07:08
  • ×ÊÁÏÀàÐÍ£ºRAR
  • ×ÊÁÏ´óС£º23.8 KB
  • ×ÊÁÏ·ÖÀࣺÍÁľ¼àÀí
  • ÔËÐл·¾³£ºWinXp,Win2003,WinVista,Win ;
  • ½âѹÃÜÂ룺civilcn.com
¹«Â·¸Ä½¨¹¤³Ì°²È«¼àÀíѲÊӼǼ 23P
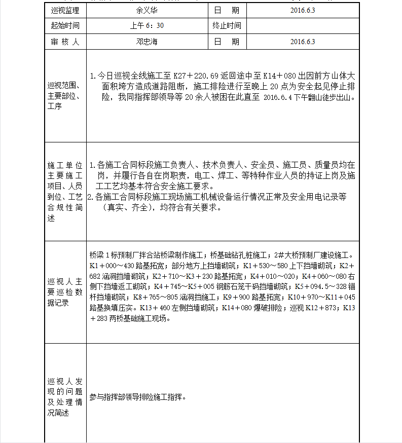
ÇÅÁº1±êÔ¤ÖÆ³§°èºÏÕ¾¸Ö½îÖÆ×÷Ê©¹¤£»ÇÅ»ù´¡×ê¿×׮ʩ¹¤£»2££´óÇÅÔ¤ÖÆ³§½¨ÉèÊ©¹¤¡£K1£«000¡«430·»ùÍØ¿í£»²¿·ÖµØ·½Éϵ²Ç½ÆöÖþ£»K1£«530¡«580ÉÏϵ²Ç½ÆöÖþ£»K2£«682º­¶´µ²Ç½ÆöÖþ£»K2£«710¡«K3£«230·»ùÍØ¿í£»K4£«010¡«020£»K4£«060¡«080ÓÒ²àϵ²Ç½·µ¹¤ÆöÖþ£»K4£«745¡«K5£«005¸Ö½îʯÁý¸ÉÂ뵲ǽÆöÖþ£»
Èí¼þ½ØÍ¼
  • ¹«Â·¸Ä½¨¹¤³Ì°²È«¼àÀíѲÊӼǼ
  • ¹«Â·¸Ä½¨¹¤³Ì°²È«¼àÀíѲÊӼǼ
  • ¹«Â·¸Ä½¨¹¤³Ì°²È«¼àÀíѲÊӼǼ