Äúµ±Ç°Î»Ö㺠Ê×Ò³» ÍÁľ¼àÀí» ¼àÀí±êÊé
30000ƽ·½Ã׳§·¿¹¤³Ì¼àÀíͶ±êÎļþ 199P
  • ×ÊÁϵȼ¶£º
  • ÊÚȨ·½Ê½£º×ÊÁϹ²Ïí
  • ·¢²¼Ê±¼ä£º2022-03-25 11:52:23
  • ×ÊÁÏÀàÐÍ£ºRAR
  • ×ÊÁÏ´óС£º180 KB
  • ×ÊÁÏ·ÖÀࣺÍÁľ¼àÀí
  • ÔËÐл·¾³£ºWinXp,Win2003,WinVista,Win ;
  • ½âѹÃÜÂ룺civilcn.com
30000ƽ·½Ã׳§·¿¹¤³Ì¼àÀíͶ±êÎļþ 199P
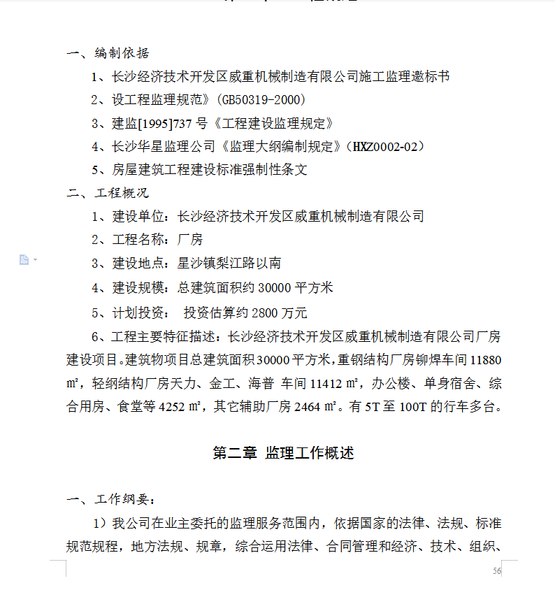
½¨ÖþÎïÏîÄ¿×ܽ¨ÖþÃæ»ý30000ƽ·½Ã×£¬Öظֽṹ³§·¿Ã­º¸³µ¼ä11880?£¬Çá¸Ù½á¹¹³§·¿¡¢³µ¼ä11412?£¬°ì¹«Â¥¡¢µ¥ÉíËÞÉá¡¢×ÛºÏÓ÷¿¡¢Ê³ÌõÈ4252?£¬ÆäËü¸¨Öú³§·¿2464?¡£ÓÐ5TÖÁ100TµÄÐгµ¶ą̀¡£
Èí¼þ½ØÍ¼
  • ³§·¿Í¶±êÎļþ,¼àÀíͶ±êÎļþ
  • ³§·¿Í¶±êÎļþ,¼àÀíͶ±êÎļþ
  • ³§·¿Í¶±êÎļþ,¼àÀíͶ±êÎļþ