您当前位置:首页 » 土木监理 » 监理标书
污水处理厂工程监理招标文件 33P
  • 资料等级:
  • 授权方式:资料共享
  • 发布时间:2022-04-06 08:45:55
  • 资料类型:RAR
  • 资料大小:40.2 KB
  • 资料分类:土木监理
  • 运行环境:WinXp,Win2003,WinVista,Win ;
  • 解压密码:civilcn.com
污水处理厂工程监理招标文件 33P
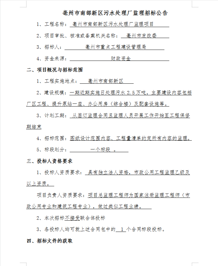
建设规模:一期近期实施日处理污水2.5万吨,主要建设内容包括厂区工程、提升泵站一座、办公用房(综合楼)及配套设施等。
软件截图
  • 污水处理厂,监理招标文件
  • 污水处理厂,监理招标文件
  • 污水处理厂,监理招标文件