您当前位置:首页 » 土木监理 » 监理标书
高速公路土建工程监理投标文件 131P
  • 资料等级:
  • 授权方式:资料共享
  • 发布时间:2022-06-11 08:39:24
  • 资料类型:RAR
  • 资料大小:129 KB
  • 资料分类:土木监理
  • 运行环境:WinXp,Win2003,WinVista,Win ;
  • 解压密码:civilcn.com
高速公路土建工程监理投标文件 131P
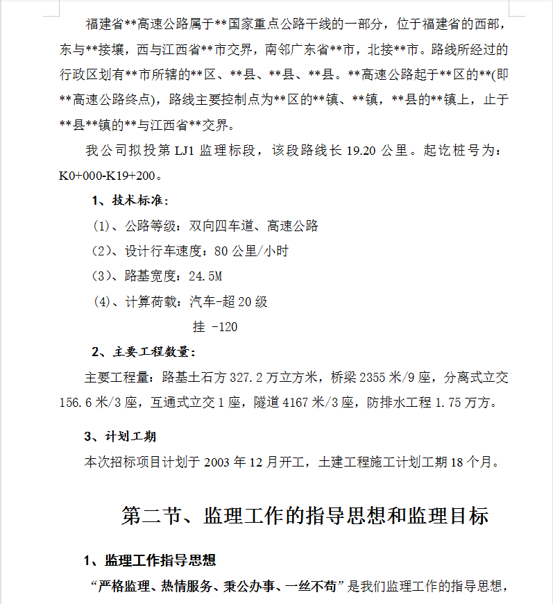
该段路线长19.20公里。起讫桩号为:K0+000-K19+200。主要工程量:路基土石方327.2万立方米,桥梁2355米/9座,分离式立交156.6米/3座,互通式立交1座,隧道4167米/3座,防排水工程1.75万方。
软件截图
  • 高速公路,土建工程,监理投标文件
  • 高速公路,土建工程,监理投标文件
  • 高速公路,土建工程,监理投标文件