您当前位置:首页 » 土木监理 » 监理细则
泵站工程监理细则 36P
  • 资料等级:
  • 授权方式:资料共享
  • 发布时间:2021-07-19 08:24:29
  • 资料类型:RAR
  • 资料大小:51.9 KB
  • 资料分类:土木监理
  • 运行环境:WinXp,Win2003,WinVista,Win ;
  • 解压密码:civilcn.com
泵站工程监理细则 36P
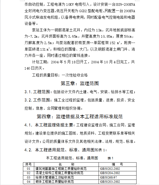
工程位于宁波市镇海高教园区4号路K0+290西侧,占地面积1100m2。本工程建筑结构安全等级为二级,地基基础设计等级为2级,抗震设防类别(小型)2类建筑,场地类别为IV级,地震设防烈度为7度,抗震等级为三级,地下工程的防水等级为三级,工程合理使用年限为50年。本工程位于宁波市镇海高教园区,业主方是宁波镇海高教园区开发建设投资有限公司,设计单位是宁波市城建设计研究院,施工方是镇海区市政工程公司, 监理方是宁波高专建设监理有限公司;工程由泵站、进水闸门井、消力井、附属用房等组成,包括土建、给排水、电气、安装等,工程总造价约600万。
软件截图
  • 泵站工程监理细则 36P
  • 泵站工程监理细则 36P
  • 泵站工程监理细则 36P