您当前位置:首页 » 土木监理 » 监理细则
某风电场工程安全监理实施细则 6P
  • 资料等级:
  • 授权方式:资料共享
  • 发布时间:2021-07-21 15:39:38
  • 资料类型:RAR
  • 资料大小:9.91 KB
  • 资料分类:土木监理
  • 运行环境:WinXp,Win2003,WinVista,Win ;
  • 解压密码:civilcn.com
某风电场工程安全监理实施细则 6P
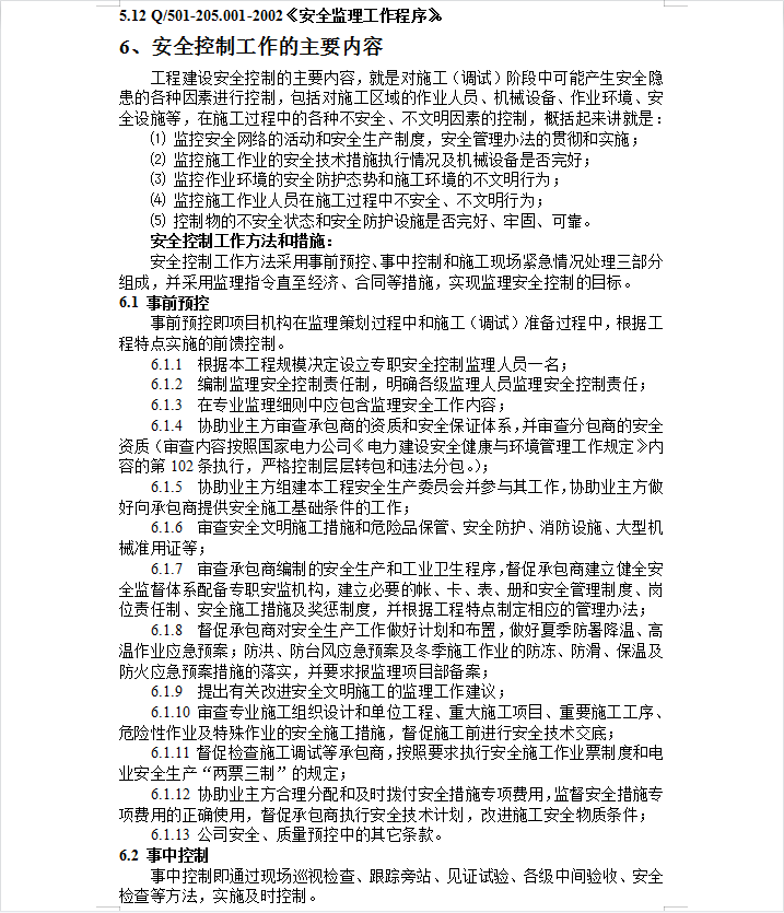
工程建设安全控制的主要内容,就是对施工(调试)阶段中可能产生安全隐患的各种因素进行控制,包括对施工区域的作业人员、机械设备、作业环境、安全设施等。在施工过程中的各种不安全、不文明因素的控制,概括起来讲就是:监控安全网络的活动和安全生产制度,安全管理办法的贯彻和实施;监控施工作业的安全技术措施执行情况及机械设备是否完好;监控作业环境的安全防护态势和施工环境的不文明行为;监控施工作业人员在施工过程中不安全、不文明行为;控制物的不安全状态和安全防护设施是否完好、牢固、可靠。
软件截图
  • 某风电场工程安全监理实施细则 6P
  • 某风电场工程安全监理实施细则 6P
  • 某风电场工程安全监理实施细则 6P