您当前位置:首页 » 土木监理 » 监理细则
钢结构防腐涂装监理实施细则 5P
  • 资料等级:
  • 授权方式:资料共享
  • 发布时间:2021-07-21 16:03:33
  • 资料类型:RAR
  • 资料大小:9.66 KB
  • 资料分类:土木监理
  • 运行环境:WinXp,Win2003,WinVista,Win ;
  • 解压密码:civilcn.com
钢结构防腐涂装监理实施细则 5P
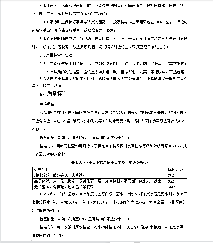
建筑钢结构工程防腐材料的选用应符合设计要求。防腐蚀材料有底漆、面漆和稀料等。建筑钢结构工程防腐底漆有红丹油性防锈漆、钼铬红环氧酯防锈漆等。建筑钢结构防腐面漆有各色醇酸磁漆和各色醇酸调合漆等。各种防腐材料应符合国家有关技术指标的规定,还应有产品出厂合格证。
软件截图
  • 钢结构防腐涂装监理实施细则 5P
  • 钢结构防腐涂装监理实施细则 5P
  • 钢结构防腐涂装监理实施细则 5P