您当前位置:首页 » 土木监理 » 监理细则
铁路工程建设监理 49P
  • 资料等级:
  • 授权方式:资料共享
  • 发布时间:2021-07-30 11:41:54
  • 资料类型:RAR
  • 资料大小:112 KB
  • 资料分类:土木监理
  • 运行环境:WinXp,Win2003,WinVista,Win ;
  • 解压密码:civilcn.com
铁路工程建设监理 49P
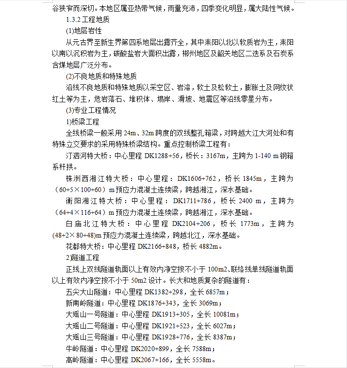
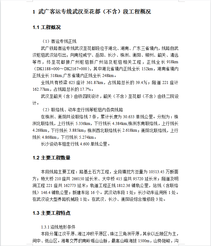
全线共有桥梁625座计361.87km,占线路总长的39.4%;隧道221座计162.77km,占线路总长的17.7%。xx至x(含)由铁四院设计,韶关(不含)至花都(不含)由铁二院设计。
软件截图
  • 铁路工程建设监理 49P
  • 铁路工程建设监理 49P
  • 铁路工程建设监理 49P