您当前位置:首页 » 土木监理 » 监理细则
桥涵工程监理实施细则 13P
  • 资料等级:
  • 授权方式:资料共享
  • 发布时间:2021-07-31 14:18:18
  • 资料类型:RAR
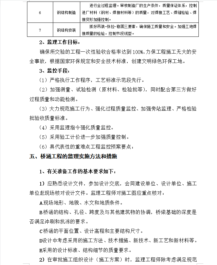
  • 资料大小:22.2 KB
  • 资料分类:土木监理
  • 运行环境:WinXp,Win2003,WinVista,Win ;
  • 解压密码:civilcn.com
桥涵工程监理实施细则 13P
依据到位图纸统计,本监理标段内桥梁总量约为522.13 m,占管段线路长度的4.18%左右。其中D1K3+925.6人民渠大桥长288.93m,DK10+683.02彭白路大桥长179.5m,及DK11+040.00西白村中桥长53.70m,上跨下穿涵洞76座。桥涵是本项目的工期控制工程,主要技术难点也集中在桥涵工程,所以桥涵工程的监理工作尤为重要。
软件截图
  • 桥涵工程监理实施细则 13P
  • 桥涵工程监理实施细则 13P
  • 桥涵工程监理实施细则 13P