您当前位置:首页 » 土木监理 » 监理细则
基站桩基及机房土建工程监理作业指导书 48P
  • 资料等级:
  • 授权方式:资料共享
  • 发布时间:2021-12-23 08:49:28
  • 资料类型:RAR
  • 资料大小:4.88 MB
  • 资料分类:土木监理
  • 运行环境:WinXp,Win2003,WinVista,Win ;
  • 解压密码:civilcn.com
基站桩基及机房土建工程监理作业指导书 48P
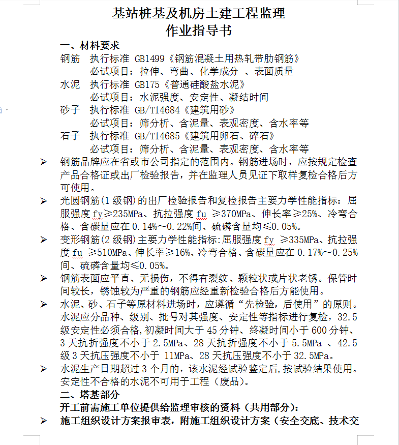
钢筋表面应平直、无损伤,不得有裂纹、颗粒状或片状老锈。保管时间较长,锈蚀较为严重的钢筋应经重新检验合格后方能使用。水泥、砂、石子等原材料进场时,应遵循“先检验,后使用”的原则。水泥应分品种、级别、批号对其强度、安定性等指标进行复检,32.5级安定性必须合格,初凝时间大于45分钟、终凝时间小于600分钟、3天抗折强度不小于2.5MPa、28天抗折强度不小于5.5MPa 、42.5级3天抗压强度不小于 11MPa、28天抗压强度不小于32.5MPa。
软件截图
  • 基站桩基及机房土建工程监理作业指导书 48P
  • 基站桩基及机房土建工程监理作业指导书 48P
  • 基站桩基及机房土建工程监理作业指导书 48P