Äúµ±Ç°Î»Ö㺠Ê×Ò³» ÍÁľ¼àÀí» ¼àÀíϸÔò
Ë®µç°²×°¹¤³Ì¼àÀí×÷ÒµÖ¸µ¼Êé 65P
  • ×ÊÁϵȼ¶£º
  • ÊÚȨ·½Ê½£º×ÊÁϹ²Ïí
  • ·¢²¼Ê±¼ä£º2021-12-23 11:11:25
  • ×ÊÁÏÀàÐÍ£ºRAR
  • ×ÊÁÏ´óС£º6.40 MB
  • ×ÊÁÏ·ÖÀࣺÍÁľ¼àÀí
  • ÔËÐл·¾³£ºWinXp,Win2003,WinVista,Win ;
  • ½âѹÃÜÂ룺civilcn.com
Ë®µç°²×°¹¤³Ì¼àÀí×÷ÒµÖ¸µ¼Êé 65P
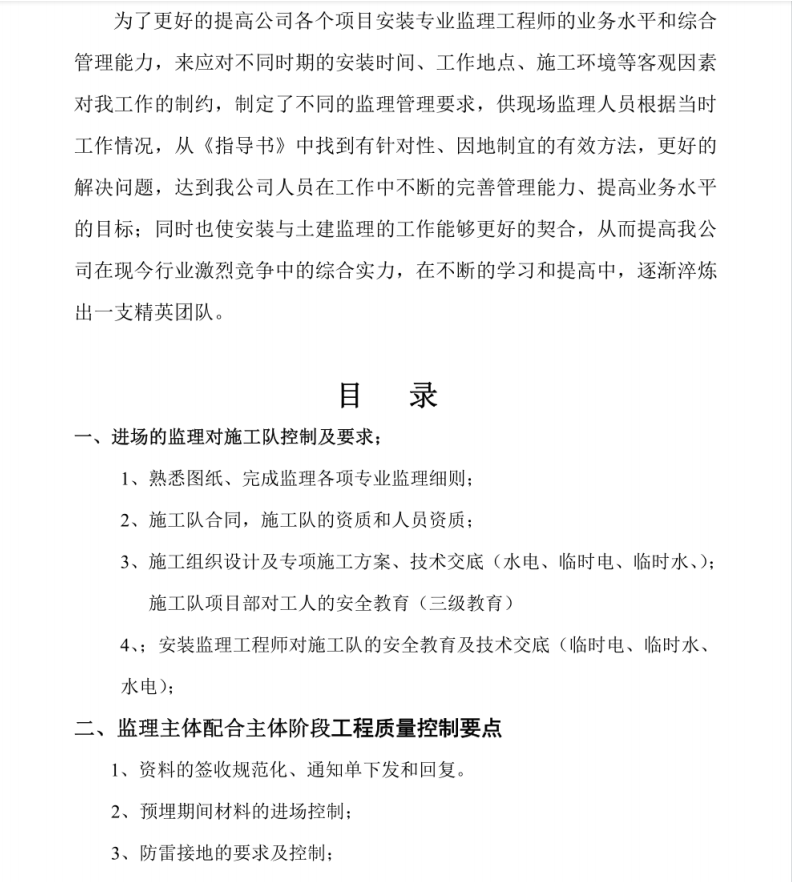
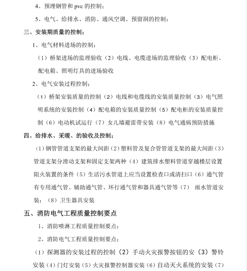
ΪÁ˸üºÃµÄÌá¸ß¹«Ë¾¸÷¸öÏîÄ¿°²×°×¨Òµ¼àÀí¹¤³ÌʦµÄÒµÎñˮƽºÍ×ۺϹÜÀíÄÜÁ¦£¬À´Ó¦¶Ô²»Í¬Ê±ÆÚµÄ°²×°Ê±¼ä¡¢¹¤×÷µØµã¡¢Ê©¹¤»·¾³µÈ¿Í¹ÛÒòËØ¶ÔÎÒ¹¤×÷µÄÖÆÔ¼£¬Öƶ¨Á˲»Í¬µÄ¼àÀí¹ÜÀíÒªÇ󣬹©ÏÖ³¡¼àÀíÈËÔ±¸ù¾Ýµ±Ê±¹¤×÷Çé¿ö£¬´Ó¡¶Ö¸µ¼Êé¡·ÖÐÕÒµ½ÓÐÕë¶ÔÐÔ¡¢ÒòµØÖÆÒ˵ÄÓÐЧ·½·¨£¬¸üºÃµÄ½â¾öÎÊÌ⣬´ïµ½ÎÒ¹«Ë¾ÈËÔ±ÔÚ¹¤×÷Öв»¶ÏµÄÍêÉÆ¹ÜÀíÄÜÁ¦¡¢Ìá¸ßÒµÎñˮƽµÄÄ¿±ê;ͬʱҲʹ°²×°ÓëÍÁ½¨¼àÀíµÄ¹¤×÷Äܹ»¸üºÃµÄÆõºÏ£¬´Ó¶øÌá¸ßÎÒ¹«Ë¾ÔÚÏÖ½ñÐÐÒµ¼¤ÁÒ¾ºÕùÖеÄ×ÛºÏʵÁ¦£¬ÔÚ²»¶ÏµÄѧϰºÍÌá¸ßÖУ¬Öð½¥´ãÁ¶³öÒ»Ö§¾«Ó¢ÍŶӡ£
Èí¼þ½ØÍ¼
  • Ë®µç°²×°¹¤³Ì¼àÀí×÷ÒµÖ¸µ¼Êé 65P
  • Ë®µç°²×°¹¤³Ì¼àÀí×÷ÒµÖ¸µ¼Êé 65P
  • Ë®µç°²×°¹¤³Ì¼àÀí×÷ÒµÖ¸µ¼Êé 65P