您当前位置:首页 » 土木监理 » 监理细则
12层住院楼危大分部分项工程监理实施细则PDF 28P
  • 资料等级:
  • 授权方式:资料共享
  • 发布时间:2022-04-13 15:03:33
  • 资料类型:RAR
  • 资料大小:4.98 MB
  • 资料分类:土木监理
  • 运行环境:WinXp,Win2003,WinVista,Win ;
  • 解压密码:civilcn.com
12层住院楼危大分部分项工程监理实施细则PDF 28P
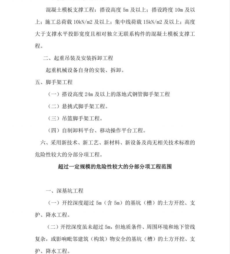
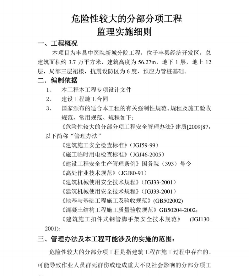
本项目为丰县中医院新城分院工程,位于丰县经济开发区,总建筑面积约3.7万平方米,建筑高度为56.27m,地下1层,地上12层,局部三层裙楼,抗震设防区为6度,预应力管桩基础。危险性较大的分部分项工程是指建筑工程在施工过程中存在的、可能导致作业人员群死群伤或造成重大不良社会影响的分部分项工程。

软件截图
  • 住院楼,危大工程,监理实施细则
  • 住院楼,危大工程,监理实施细则
  • 住院楼,危大工程,监理实施细则