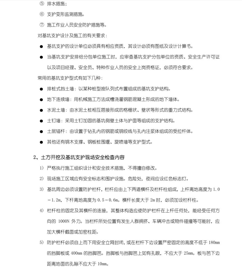
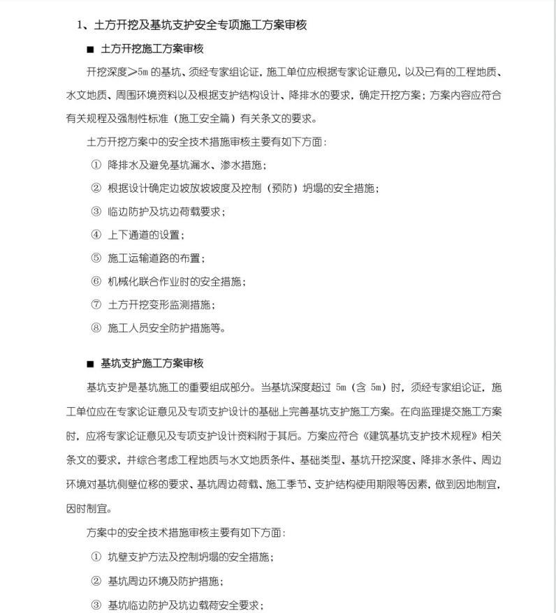
各类工具式模板工程,包括滑模、爬模、大模板等;水平混凝土构件模板支撑系统及特殊结构模板工程均应编制安全专项施工方案。对于高大模板工程、水平混凝土的构件模板支撑系统高度超过8m或跨度超过10m的,以及施工荷载大于10kN/ mt,或集中荷载大于15kN/ m的模板支撑系统尚须经专家组予以论证。施工单位应根据专家论证意见完善施工方案。在向监理提交施工方案时,应将专家论证意见附于其后。




RAR