您当前位置:首页 » 土木监理 » 监理细则
高层住宅楼工程绿色施工监理实施细则 22P
  • 资料等级:
  • 授权方式:资料共享
  • 发布时间:2022-05-17 11:36:21
  • 资料类型:RAR
  • 资料大小:23.1 KB
  • 资料分类:土木监理
  • 运行环境:WinXp,Win2003,WinVista,Win ;
  • 解压密码:civilcn.com
高层住宅楼工程绿色施工监理实施细则 22P
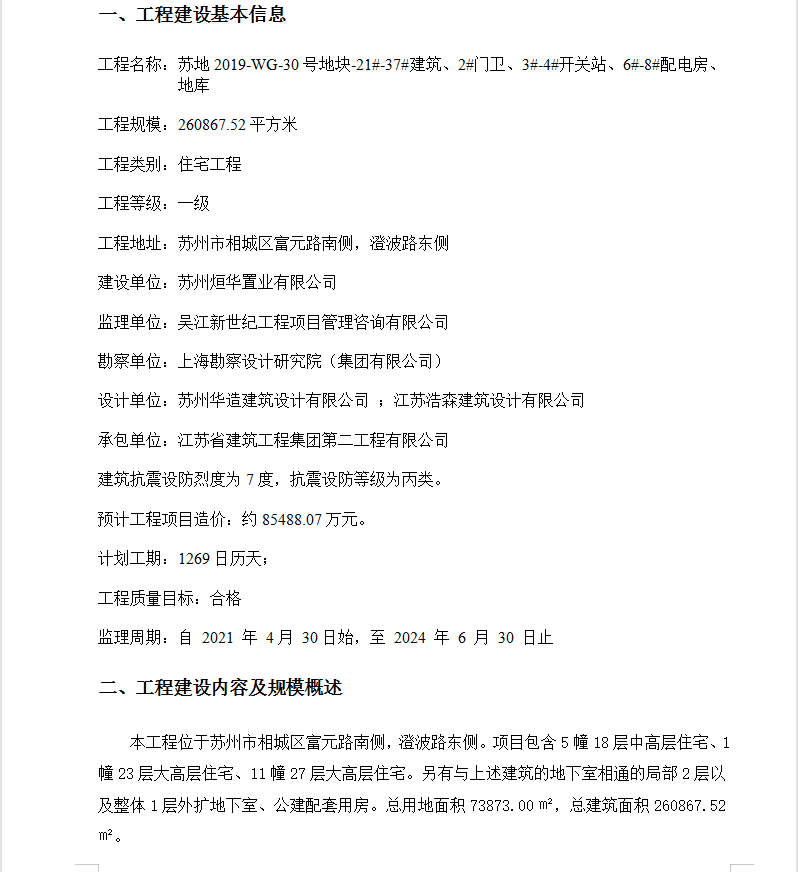
本工程±0.000相当于相当于85高程3.650m,建筑场地类别Ⅳ类。地块总建筑面积260867.52㎡,地上面积73873.00㎡,本工程为框架和剪力墙结构,结构设计使用年限为50年,建筑桩基安全等级为二级,本工程抗震设防烈度为七度。
软件截图
  • 住宅楼,绿色施工,监理实施细则
  • 住宅楼,绿色施工,监理实施细则
  • 住宅楼,绿色施工,监理实施细则