总建筑面积:96831.48㎡,单位工程数量:壹个;层数:26层,其中地下4层,地上22层,建筑总高度99.85 m。
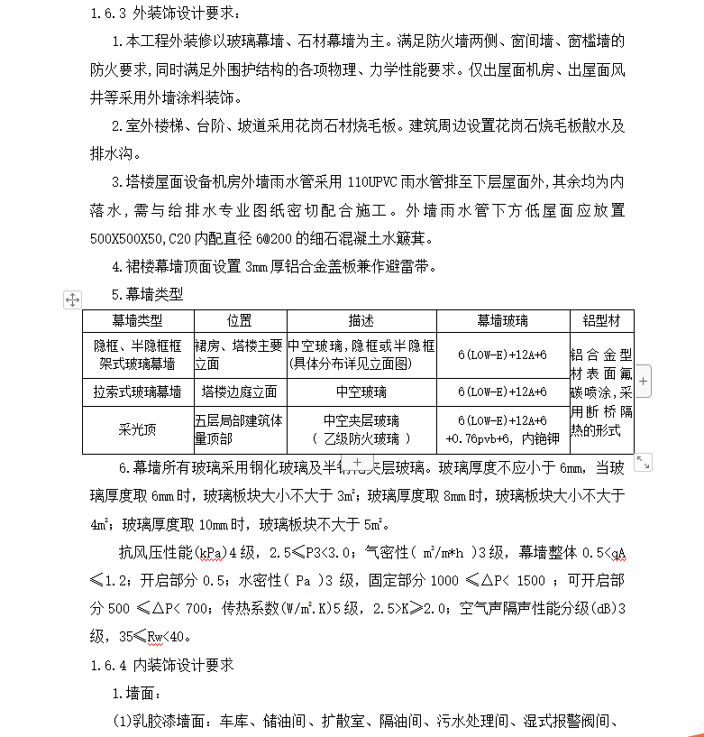
本工程外装修以玻璃幕墙、石材幕墙为主。满足防火墙两侧、窗间墙、窗槛墙的防火要求,同时满足外围护结构的各项物理、力学性能要求。仅出屋面机房、出屋面风井等采用外墙涂料装饰。
室外楼梯、台阶、坡道采用花岗石材烧毛板。建筑周边设置花岗石烧毛板散水及排水沟。
塔楼屋面设备机房外墙雨水管采用110UPVC雨水管排至下层屋面外,其余均为内落水,需与给排水专业图纸密切配合施工。外墙雨水管下方低屋面应放置500X500X50,C20内配直径6@200的细石混凝土水簸萁。
本工程地下室防水等级为一级,防水做法为:采用二道防水设防。
与水土直接接触的地下室基础构件、地下室外墙、室外地面下的地下室顶梁板、室外地面下汽车坡道梁板、水箱下的屋面顶梁板及水池等有防水要求的混凝土结构构件均采用密实防水混凝土浇筑,防水混凝土设计抗渗等级如下表所示。







