Äúµ±Ç°Î»Ö㺠Ê×Ò³» ÍÁľ¼àÀí» ¼àÀí¹æ»®
½¨É蹤³Ì°²È«Éú²ú¹ý³ÌÖмàÀíÈ˵ÄÔðÈÎ 8P
  • ×ÊÁϵȼ¶£º
  • ÊÚȨ·½Ê½£º×ÊÁϹ²Ïí
  • ·¢²¼Ê±¼ä£º2021-12-23 11:21:01
  • ×ÊÁÏÀàÐÍ£ºRAR
  • ×ÊÁÏ´óС£º843 KB
  • ×ÊÁÏ·ÖÀࣺÍÁľ¼àÀí
  • ÔËÐл·¾³£ºWinXp,Win2003,WinVista,Win ;
  • ½âѹÃÜÂ룺civilcn.com
½¨É蹤³Ì°²È«Éú²ú¹ý³ÌÖмàÀíÈ˵ÄÔðÈÎ 8P
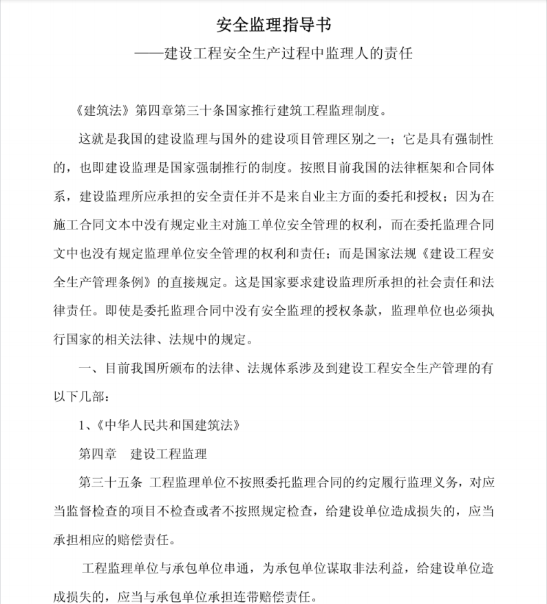
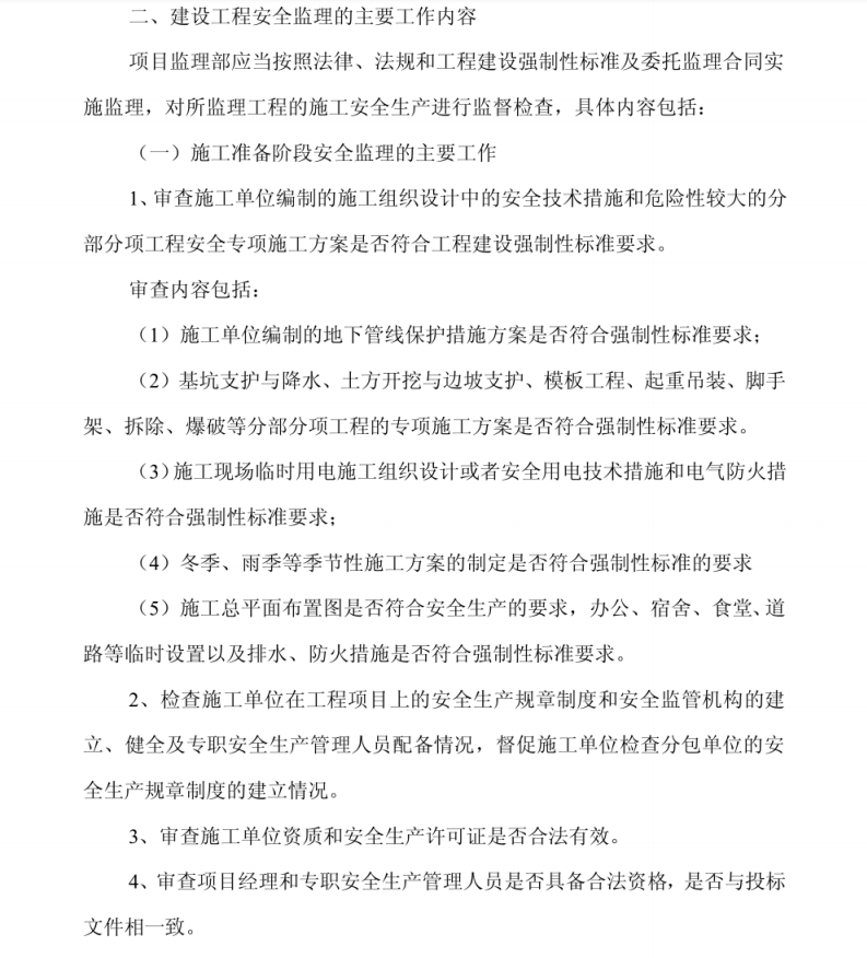
¹¤³Ì¼àÀíµ¥Î»²»°´ÕÕίÍмàÀíºÏͬµÄÔ¼¶¨ÂÄÐмàÀíÒåÎñ£¬¶ÔÓ¦µ±¼à¶½¼ì²éµÄÏîÄ¿²»¼ì²é»òÕß²»°´Õչ涨¼ì²é£¬¸ø½¨É赥λÔì³ÉËðʧµÄ£¬Ó¦µ±³Ðµ£ÏàÓ¦µÄÅâ³¥ÔðÈΡ£¹¤³Ì¼àÀíµ¥Î»Óë³Ð°üµ¥Î»´®Í¨£¬Îª³Ð°üµ¥Î»Ä±È¡·Ç·¨ÀûÒæ£¬¸ø½¨É赥λÔì³ÉËðʧµÄ£¬Ó¦µ±Óë³Ð°üµ¥Î»³Ðµ£Á¬´øÅâ³¥ÔðÈΡ£

Èí¼þ½ØÍ¼
  • ½¨É蹤³Ì°²È«Éú²ú¹ý³ÌÖмàÀíÈ˵ÄÔðÈÎ 8P
  • ½¨É蹤³Ì°²È«Éú²ú¹ý³ÌÖмàÀíÈ˵ÄÔðÈÎ 8P
  • ½¨É蹤³Ì°²È«Éú²ú¹ý³ÌÖмàÀíÈ˵ÄÔðÈÎ 8P