Äúµ±Ç°Î»Ö㺠Ê×Ò³» ÍÁľ¼àÀí» ¼àÀí½»µ×
ÉÌÒµ´óÏù¤³Ì¼àÀí¹¤×÷½»µ×¼Ç¼PDF 15P
  • ×ÊÁϵȼ¶£º
  • ÊÚȨ·½Ê½£º×ÊÁϹ²Ïí
  • ·¢²¼Ê±¼ä£º2022-10-08 11:41:40
  • ×ÊÁÏÀàÐÍ£ºRAR
  • ×ÊÁÏ´óС£º1.45 MB
  • ×ÊÁÏ·ÖÀࣺÍÁľ¼àÀí
  • ÔËÐл·¾³£ºWinXp,Win2003,WinVista,Win ;
  • ½âѹÃÜÂ룺civilcn.com
ÉÌÒµ´óÏù¤³Ì¼àÀí¹¤×÷½»µ×¼Ç¼PDF 15P
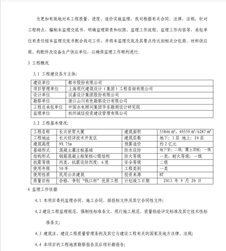
±¾ÏîĿίÍмàÀíºÏͬ¡¢Ê©¹¤ºÏͬ¡¢ÕÐͶ±êÎļþ¼°ÆäËüºÏͬÐÔÎļþ;½¨É蹤³Ì¼àÀí¹æ·¶¡¢Ç¿ÖÆÐÔ±ê×¼ÌõÎÄ¡¢ÏÖÐÐÊ©¹¤¹æ·¶¡¢ÖÊÁ¿¼ìÑéÆÀ¶¨±ê×¼¼°ÆäËü¼¼ÊõÐÔ±ê×¼ÌõÎÄ;½¨Öþ·¨¡¢½¨É蹤³ÌÖÊÁ¿¹ÜÀíÌõÀý¼°ÆäËüÓ뽨É蹤³ÌÓйصĹú¼Ò¼°µØ·½·¨ÂÉ¡¢·¨¹æ;±¾ÏîÄ¿µÄ¹¤³ÌµØÖÊ¿±²ì±¨¸æ¼°ºóÐø²¹¿±±¨¸æ;
Èí¼þ½ØÍ¼
  • ÉÌÒµ´óÏù¤³Ì¼àÀí¹¤×÷½»µ×¼Ç¼
  • ÉÌÒµ´óÏù¤³Ì¼àÀí¹¤×÷½»µ×¼Ç¼
  • ÉÌÒµ´óÏù¤³Ì¼àÀí¹¤×÷½»µ×¼Ç¼