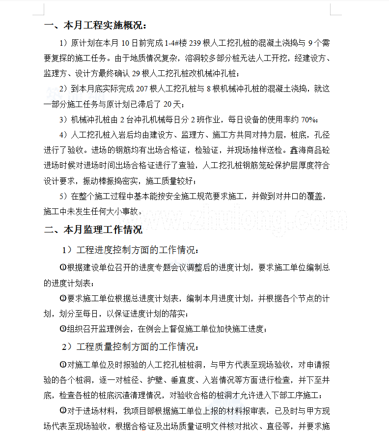
Äúµ±Ç°Î»Ö㺠Ê×Ò³» ÍÁľ¼àÀí» ¼àÀíÔ±¨
ij¸ß²ãסլ¥׮»ù¹¤³Ì¼àÀíÔ±¨ 6P
  • ×ÊÁϵȼ¶£º
  • ÊÚȨ·½Ê½£º×ÊÁϹ²Ïí
  • ·¢²¼Ê±¼ä£º2022-04-25 10:39:29
  • ×ÊÁÏÀàÐÍ£ºRAR
  • ×ÊÁÏ´óС£º16.0 KB
  • ×ÊÁÏ·ÖÀࣺÍÁľ¼àÀí
  • ÔËÐл·¾³£ºWinXp,Win2003,WinVista,Win ;
  • ½âѹÃÜÂ룺civilcn.com
ij¸ß²ãסլ¥׮»ù¹¤³Ì¼àÀíÔ±¨ 6P
¶ÔÊ©¹¤µ¥Î»¼°Ê±±¨ÑéµÄÈ˹¤ÍÚ¿××®×®¶´£¬Óë¼×·½´ú±íÖÁÏÖ³¡ÑéÊÕ£¬¶ÔÉêÇ뱨ÑéµÄ¸÷¸ö×®¶´£¬ÖðÒ»¶Ô×®¾¶¡¢»¤±Ú¡¢´¹Ö±¶È¡¢ÈëÑÒÇé¿öµÈ·½Ãæ½øÐмì²é£¬²¢ÏÂÖÁ¾®µ×£¬¼ì²é¸÷×®µÄ×®µ×³ÁÔüÇåÀíÇé¿ö£¬¶ÔÑéÊպϸñµÄ×®¶´²ÅÔÊÐí½øÈëϲ¿¹¤ÐòÊ©¹¤£»
¶ÔÓÚ½ø³¡²ÄÁÏ£¬ÎÒÏîÄ¿²¿¸ù¾ÝÊ©¹¤µ¥Î»Éϱ¨µÄ²ÄÁϱ¨Éó±í£¬ÒѼ°Ê±Óë¼×·½ÏÖ³¡´ú±íÖÁÏÖ³¡ÑéÊÕ£¬¸ù¾ÝºÏ¸ñÖ¤¼°³ö³¡ÖÊÁ¿Ö¤Ã÷ÎļþºË¶ÔÅú´Î¡¢Ö±¾¶µÈ£¬²¢ÒªÇóÊ©¹¤µ¥Î»ÏÖ³¡È¡Ñù½øÐÐÔ­²ÄÁÏËͼ죬¶Ô·ûºÏÒªÇóµÄ²ÄÁϼ°Ê±ÓèÒÔÇ©ÈÏ£»
Èí¼þ½ØÍ¼
  • סլ¥,×®»ù¹¤³Ì,¼àÀíÔ±¨
  • סլ¥,×®»ù¹¤³Ì,¼àÀíÔ±¨
  • סլ¥,×®»ù¹¤³Ì,¼àÀíÔ±¨