Äúµ±Ç°Î»Ö㺠Ê×Ò³» ÍÁľ¼àÀí» ¼àÀíÔ±¨
´óѧͼÊé¹Ý¸ÄÀ©½¨¹¤³Ì¼àÀíÔ±¨ 14P
  • ×ÊÁϵȼ¶£º
  • ÊÚȨ·½Ê½£º×ÊÁϹ²Ïí
  • ·¢²¼Ê±¼ä£º2022-05-06 15:03:25
  • ×ÊÁÏÀàÐÍ£ºRAR
  • ×ÊÁÏ´óС£º8.69 MB
  • ×ÊÁÏ·ÖÀࣺÍÁľ¼àÀí
  • ÔËÐл·¾³£ºWinXp,Win2003,WinVista,Win ;
  • ½âѹÃÜÂ룺civilcn.com
´óѧͼÊé¹Ý¸ÄÀ©½¨¹¤³Ì¼àÀíÔ±¨ 14P
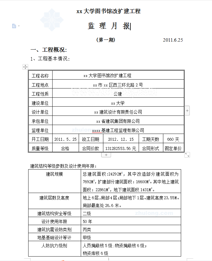
±¾¹¤³Ì×ܽ¨ÖþÃæ»ý:24292M2£¬ÆäÖиÄÔ첿·Ö½¨ÖþÃæ»ýΪ7692M2£¬À©½¨²¿·Ö½¨ÖþÃæ»ý£º16600M2¡£ÆäÖеØÉϽ¨ÖþÃæ»ý£º22861M2£¬µØÏ½¨ÖþÃæ»ý1431M2¡£µØÉÏ6²ã£¬¾Ö²¿4²ã£»¾Ö²¿µØÏÂ1²ã¡£½¨Öþ¸ß¶È23.55M¡£¾Ö²¿×î¸ß´¦26.6Ãס£
Èí¼þ½ØÍ¼
  • ͼÊé¹Ý¸ÄÀ©½¨,¼àÀíÔ±¨
  • ͼÊé¹Ý¸ÄÀ©½¨,¼àÀíÔ±¨
  • ͼÊé¹Ý¸ÄÀ©½¨,¼àÀíÔ±¨