您当前位置:首页 » 土木监理 » 监理月报
56份工程监理日志
  • 资料等级:
  • 授权方式:资料共享
  • 发布时间:2022-07-14 15:39:29
  • 资料类型:RAR
  • 资料大小:603 KB
  • 资料分类:土木监理
  • 运行环境:WinXp,Win2003,WinVista,Win ;
  • 解压密码:civilcn.com
56份工程监理日志
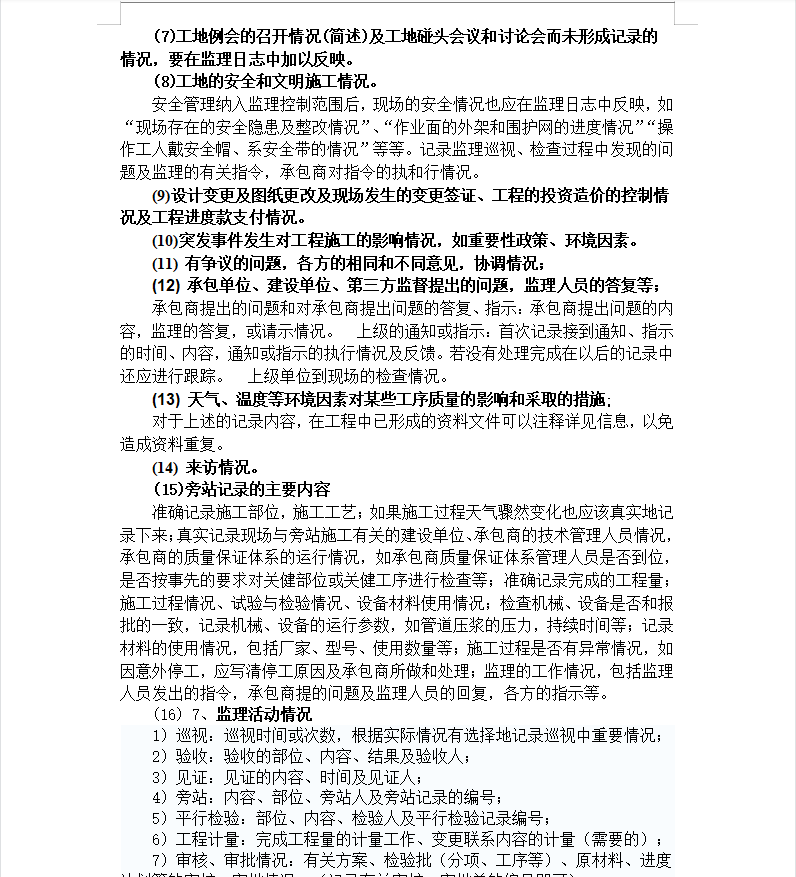
56份工程监理日志包括公路工程监理日志、监理工程师日志填写、监理日记(志)填写指南、监理日记记录、监理日记记录要点及实例、监理日记填写内容示例、监理日记填写原则及要求参考、监理日志、旁站记录填写要求、监理日志编写要求、监理日志的填写、监理日志的填写要求
软件截图
  • 工程监理日志
  • 工程监理日志
  • 工程监理日志
推荐下载
相关下载
评论网友评论仅供网友表达个人看法,并不表明土木工程网同意其观点或证实其描述!
验证码: 验证码