监理工作成效
1. 监理工作对工程的安全、质量、进度进行控制,协调解决工程出现的各种问题,达到预期目标。
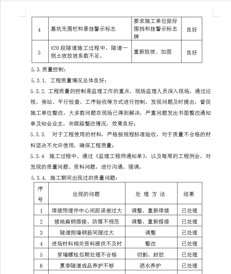
2. 安全控制:
2.1. 整个工程施工监理工程中,严把安全关,始终坚持“安全第一、预防为主”,安全情况一直良好,没有发生任何人身、设备安全事故;
2.2. 工程开工前,监理工程师认真审查了《施工组织设计》中的安全组织措施,督促施工单位提前对进场工人进行安全教育,检查安全教育记录,落实安全责任人,要求施工单位对施工人员进行安全技术交底;
2.3. 施工过程中,现场监理人员经常检查施工现场的各种安全设施,对于违章行为及时纠正。;
2.4.在施工工程中,发送安全施工方面的《监理工程师联系单》及《监理工程师通知单》五次,要求施工方按照《安全文明施工规范》进行施工。杜绝安全隐患。
目录
1、工程概况
2、监理概况
3、监理合同履行情况
4、监理工作简述
5、监理工作成效
6、施工过程中出现的问题,及其处理情况和建议
7、工程照片







