您当前位置:首页 » 土木监理 » 监理总结
综合住院大楼改扩建工程桩基础工程监理工作总结 8P
  • 资料等级:
  • 授权方式:资料共享
  • 发布时间:2022-05-17 15:43:47
  • 资料类型:RAR
  • 资料大小:29.3 KB
  • 资料分类:土木监理
  • 运行环境:WinXp,Win2003,WinVista,Win ;
  • 解压密码:civilcn.com
综合住院大楼改扩建工程桩基础工程监理工作总结 8P
本项目为一栋综合住院大楼,总建筑面积为68098m2,建筑总高度92.7m,其中地下一层高5600mm,地下二层高4300mm。
基础形式以冲孔灌注桩和人工挖孔桩组成,共89根。(其中主楼85根桩端持力层为中/微风化岩、联廊4根桩端持力层为强风化;冲孔桩39根,人工挖孔桩50根)。抗浮锚杆共275根,以入岩中风化4米以上控制。
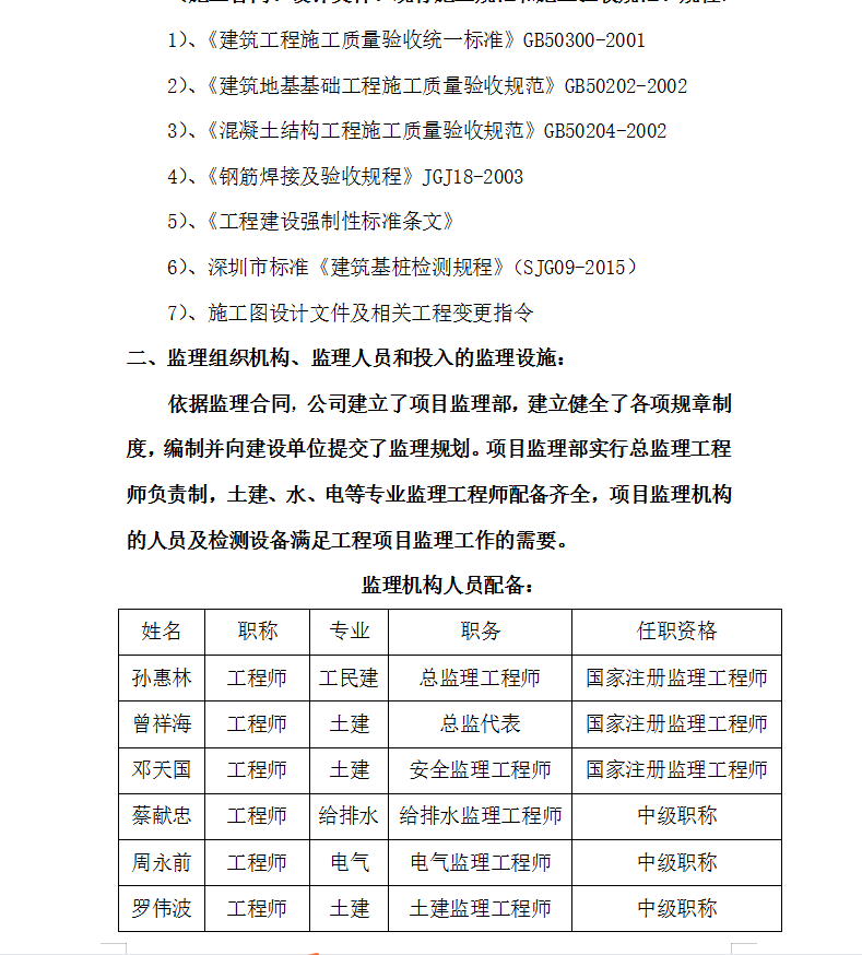
软件截图
  • 综合楼改扩建,桩基础工程,监理工作总结
  • 综合楼改扩建,桩基础工程,监理工作总结
  • 综合楼改扩建,桩基础工程,监理工作总结