您当前位置:首页 » 土木监理 » 旁站方案
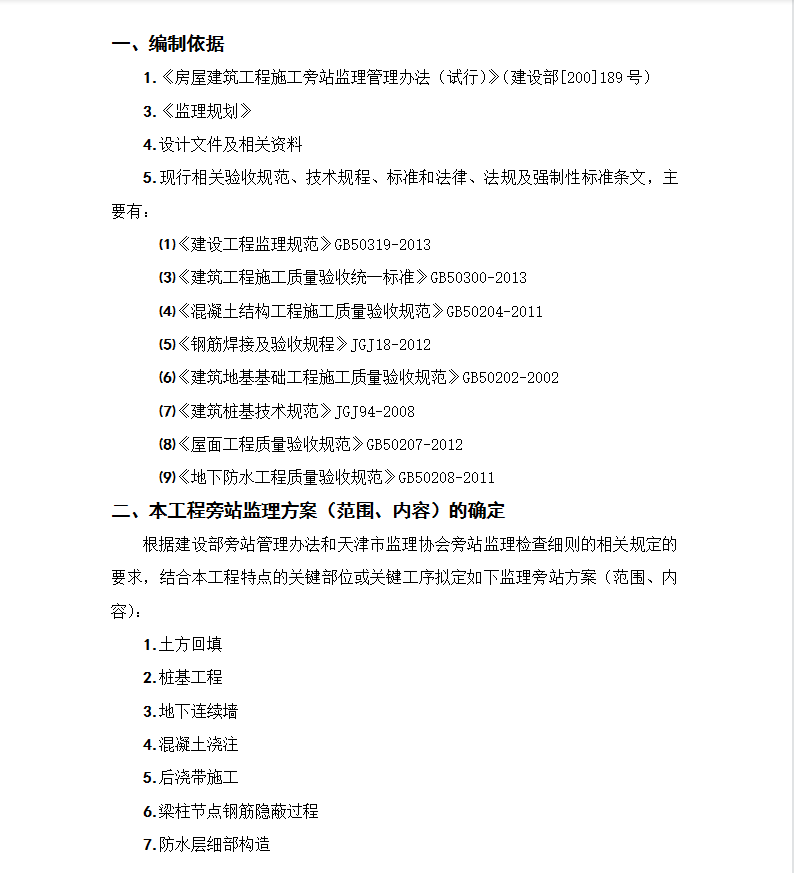
住宅楼项目旁站监理方案及实施细则 14P
  • 资料等级:
  • 授权方式:资料共享
  • 发布时间:2022-03-25 14:33:19
  • 资料类型:RAR
  • 资料大小:24.1 KB
  • 资料分类:土木监理
  • 运行环境:WinXp,Win2003,WinVista,Win ;
  • 解压密码:civilcn.com
住宅楼项目旁站监理方案及实施细则 14P
检查施工企业现场质检人员、安全管理人员到岗,特殊工种人员持证上岗以及施工机械、建筑材料情况,必要的安全设施准备情况。在现场跟班监督关键部位、关键工序的施工活动执行施工方案、安全技术措施以及工程建设强制性标准情况。
软件截图
  • 住宅楼,旁站监理方案,实施细则
  • 住宅楼,旁站监理方案,实施细则
  • 住宅楼,旁站监理方案,实施细则