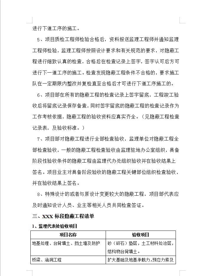
XXX标段起点桩号XX,终点桩号XX,长7.693公里,属XXX境。工程范围包括填方、挖方、地基处理、路基防护、排水、桥梁、涵洞、路线交叉、改路改沟改渠等。其主要工程规模:大桥1760.12米/4座,分离式立交桥113.68米/1座,中桥81.72米/1座,天桥984.56米/11座(其中包括一道渡槽),通道139.03米/6道;涵洞116.51米/5道;土方数量挖方1152.04千立方米,填方117.896千立方米。
隐蔽工程的基本要求
1、对隐蔽工程的管理人员和施工人员进行技术培训和资料整理归档培训。
2、隐蔽工程的施工管理人员需做现场详细的记录,对质量检验单签名,并经监理检查认可后现场签字确认。
3、隐蔽工程的关键部位、关键过程须采用摄像机、照相机拍下音像、照片资料,音像照片要显示出关键部位的尺寸、部位、张数、过程、结果并附上简单的文字说明等,按照分项工程的划分整理、编号,进行电子版存档,工程竣工验收后将电子版资料保存备查。







