Äúµ±Ç°Î»Ö㺠Ê×Ò³» ÍÁľ¼àÀí» ¼àÀíÆÀ¹À
ÎÛË®´¦ÀíÕ¾Ö÷Ìå½á¹¹·Ö²¿¹¤³Ì¼àÀíÖÊÁ¿ÆÀ¹À±¨¸æ 22P
  • ×ÊÁϵȼ¶£º
  • ÊÚȨ·½Ê½£º×ÊÁϹ²Ïí
  • ·¢²¼Ê±¼ä£º2022-04-15 09:50:15
  • ×ÊÁÏÀàÐÍ£ºRAR
  • ×ÊÁÏ´óС£º152 KB
  • ×ÊÁÏ·ÖÀࣺÍÁľ¼àÀí
  • ÔËÐл·¾³£ºWinXp,Win2003,WinVista,Win ;
  • ½âѹÃÜÂ룺civilcn.com
ÎÛË®´¦ÀíÕ¾Ö÷Ìå½á¹¹·Ö²¿¹¤³Ì¼àÀíÖÊÁ¿ÆÀ¹À±¨¸æ 22P
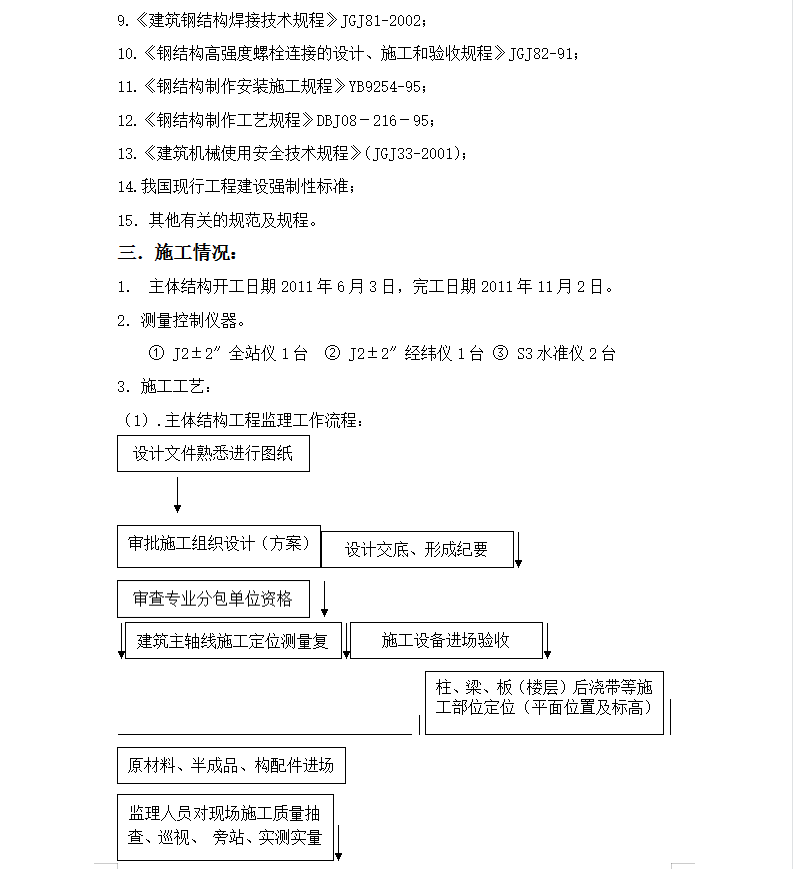
±¾¹¤³Ì2016aÎÛË®´¦ÀíÕ¾½¨ÖþÃæ»ýΪ1242 m2£¬µØÉÏ1²ã£¬ÉèµØÏÂÊÒ£¬²ã¸ß4m¡£½¨ÖþÖ÷Ìå½á¹¹Éè¼ÆÊ¹ÓÃÄêÏÞΪ50Äê¡£½¨Öþ¿¹ÕðÉè·ÀÁÒ¶ÈΪ7¶È¡£½¨ÖþÎï»ðÔÖΣÏÕÐÔ·ÖÀàΪÎìÀà¡£½¨ÖþÎïÄÍ»ðµÈ¼¶Îª¶þ¼¶£¬ÎÝÃæ·ÀË®µÈ¼¶Îª¢ò¼¶¡£
Èí¼þ½ØÍ¼
  • ÎÛË®´¦ÀíÕ¾,Ö÷Ìå½á¹¹¹¤³Ì,¼àÀíÆÀ¹À±¨¸æ
  • ÎÛË®´¦ÀíÕ¾,Ö÷Ìå½á¹¹¹¤³Ì,¼àÀíÆÀ¹À±¨¸æ
  • ÎÛË®´¦ÀíÕ¾,Ö÷Ìå½á¹¹¹¤³Ì,¼àÀíÆÀ¹À±¨¸æ